| |
| |
| |
所屬公司:ON Semiconductor (安森美半導體)
產品簡介:
主要特色:
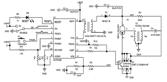
安森美半導體的NCP5080高壓升壓驅動器,專用于氙氣電能閃光。內置的DC-DC轉換器基于反激式結構,帶有外置變壓器以適合任意范圍的高壓需求。外置的反饋網絡使其能夠動態調節輸出電壓。
. 2.7 V至5.5 V輸入電壓范圍
. 完全支持氙氣功能
. 內置短路保護功能
. 專用照相閃光觸發引腳
. 提供IGBT驅動
. 嵌入式光電二極管檢測
. 可調節式初級峰值電流
. 無鉛器件
創新點:
創新的光電檢測接口特性, 提供周圍的光線反饋以控制閃光燈的閃光時間, 避免不足或過度暴光。此外, 內置IGBT驅動, 減少外置元件及線路板面積。
應用領域:
它的典型應用領域包括數碼相機照相閃光、手機相機照相閃光和低功率燈座等。
 |
|
|
 |
|
 |
|
|
|