三個經典強化學習算法中重大缺陷(及如何修復)
作者:Wouter van Heeswijk, PhD翻譯:陳之炎
校對:張睿毅
如何克服經典強化學習(RL)中遇到的下述缺陷:
諸如Q-learning和REINFORCE等強化學習算法問世已經幾十年了,教科書仍然廣泛圍繞它們。然而這些算法暴露出的一些根本的缺陷,極大地增加了一個良好策略進行學習的難度。
本文討論經典強化學習算法的三個主要缺陷,以及克服這些缺陷的解決方案。
選擇高估值的動作
問題描述
大多數RL算法在Q-learning算法基礎上使用價值函數來捕獲下游獎勵,其中Q-learning算法的驅動機制是,它選擇生成最高期望值的那個動作。由于初始化的不同,這種機制在嘗試第一個操作時往往會卡住,所以通常選擇概率為?的隨機操作,典型值設置為0.05左右。
在極限情況下,會無限頻次地嘗試每個動作,直到Q收斂到真實值。然而,實際經常是使用有限的樣本,Q值就帶偏差,因此問題是Q-learning算法會持續地選擇高估值的動作!
想象一下,當玩兩個相同的老虎機時,早期迭代中機器A碰巧給出了高于平均水平的獎勵,所以它的Q值更高,繼續玩機器A。于是,由于機器B使用更少,因此需要更長時間才能計算出Q值。即便實際上兩臺機器Q值相同。
從一般意義上來說,價值函數并不總是完美的,雖然RL更喜歡執行估值較高的動作,但不排除可能有時候RL會“獎勵”估值低的動作——這顯然不是理想的屬性。老虎機問題清楚證明了選擇值溢出動作帶來的影響[圖源Bangyu Wang“Unsplash”雜志]
Q-learning算法的問題可以溯源到用相同的觀察結果進行采樣和更新的實踐,通過使用一個策略進行采樣并更新另一個策略來解耦這些步驟,這正是Q-learning(Van Hasselt,2010)所做的。
雙Q-learning對網絡的動作進行采樣,再用另一個網絡的輸出更新Q值,這一過程通過解耦出了采樣和學習,解決了高估值問題。【資料來源:Van Hasselt(2010)]
一般來講,與目標網絡合作是一種不錯的做法。目標網絡是該策略的周期副本,用于生成訓練的目標值(而不是使用完全相同的策略來生成觀察和目標),這種方法降低了目標和觀察結果之間的相關性。
另一個解決方案是從Q-value估計不確定性的角度來考慮,不單單將動作的期望值制成表格,還可以跟蹤觀察結果的方差,從而知道它是否偏離了真實值。使用不確定性邊界和知識梯度是實現這一目的的兩種方法。這里不再是簡單地選擇具有最高期望Q值的動作,還應考慮可以從一個新的觀察中學習到多少。利用這種智能采樣方法可以探索具有高不確定性的動作。
策略梯度更新不良
問題描述
策略梯度算法已經存在了幾十年,是所有演員-評論家模型的根源。傳統的策略梯度算法,例如:REINFORCE,依靠梯度來確定權重更新的方向。高獎勵和高梯度的結合會生成一個強大的更新信號。
傳統的策略梯度更新函數,基于目標函數梯度?_θJ(θ)和步長α更新策略權值θ。
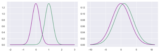
這個想法似乎很自然,如果獎勵函數的斜率很大,就會朝這個方向邁出一大步;如果獎勵函數的斜率很小,那么執行大型更新就沒有任何意義了。盡管這種邏輯看起來令人信服,但它從根本上也還存在缺陷。左:超調行為示例,執行一個錯過獎勵峰值的大策略更新。右:失速行為示例,被困在梯度接近0的局部最優中。[圖片由作者提供]
梯度只提供局部信息,它告訴我們斜坡有多陡,但不知道朝該方向走多遠,可能會引發超調。此外,策略梯度并沒有考慮到缺乏梯度信號可能會被困在一個次優的平臺之中。
更糟糕的是,無法通過強制更新某參數的局部權重來控制這種行為,例如,在下圖中,相同大小的權重更新對策略有截然不同的影響。兩個高斯策略更新的例子。盡管這兩個更新的參數空間大小相同,但左邊的策略顯然比右邊的策略受到的影響更大[圖片由作者提供]
從簡單的各種學習算法實驗開始,傳統隨機梯度下降(SGD)算法只考慮一階矩,現代學習算法(例如,ADAM)考慮二階矩,大大提高了性能。
雖然沒有徹底解決策略梯度更新不良問題,但性能還是得到了顯著提高。
熵正則化是防止常規策略梯度算法過早收斂的一種常用方法,簡單地說,RL中的熵是動作選擇不可預測性的一個度量標準。熵正則化為探索未知行為增添了一個獎項,當對系統了解較少時,熵的值會更高:強化學習中熵的度量
更復雜的策略梯度算法的擴展會考慮二階導數,它提供了函數的局部敏感性信息。在平緩的局部可以放心地前進多步;在一個陡峭的局部則傾向于謹慎地拾階而下。自然策略梯度、TRPO和PPO等算法考慮了更新的敏感性,明確地或暗中地都考慮了二階導數。目前,PPO是一種首選的策略梯度算法,它在實現難度,與速度性能之間,取得了良好的平衡。
自然策略梯度的權重更新方案,費舍爾矩陣F(θ)包含關于局部靈敏度的信息,生成動態權重更新。
非策略學習性能欠佳
問題描述
某些植根于Q-learning的算法依賴于非策略學習,這意味著通過實際觀察到的動作來執行更新。然而,非策略學習需要一個元組(s,a,r,s’,a’)——實際上,正如與它同名的SARSA算法一樣——非策略學習使用動作a*而不是a’。因此,權重更新時只需要存儲(s,a,r,s’),并學習獨立于智能體動作的策略。
通過特定的設置,非策略學習可以從過往重放緩沖區中提取元組來重復使用之前的觀察,這為創建昂貴的觀察結果(計算上)提供了方便。只需將狀態輸入策略,以獲得動作a*,使用結果值更新 Q值,無需重新計算從s到s’的過渡狀態。
然而,即便已經在大型數據集上訓練好了非策略強化學習算法,它在部署時的效果卻往往還是不盡如人意,為什么會這樣?
這個問題可以歸歸納出一個常見的統計學誤區——假設訓練集能代表真實的數據集。但情況發生變化,該數據集對應的策略無法反映智能體最終運行的環境策略——通常,真實數據集不同于訓練集,更新后的策略生成了不同的狀態-動作組合。
真正的非策略學習——例如,僅從靜態數據集中學習好的策略——在強化學習中可能是根本不可行的,因為更新策略不可避免地會改變觀察狀態-動作組合的概率。由于不可能窮盡搜索空間,所以不可避免地會生成不可預見狀態-動作組合的推斷值。
最常見的解決方案是不在一個完全靜態的數據集上進行訓練,而是用在新策略下生成的觀察結果不斷地豐富數據集。它有助于刪除舊的樣本,這些舊樣本不再代表最新策略下生成的數據。
另一種解決方案是重要性抽樣,它本質上是根據當前策略下產生的概率來重新權衡觀察結果。對于每個觀測結果,可以計算其在原始策略和當前策略下產生的概率比,從而使來自類似策略的觀測結果更有可能被采用。
重要性抽樣考慮了原始策略和目標策略之間的相似性,選擇在與當前策略相似的策略下生成的具有更高概率的觀察值。
總結
本文探討了傳統RL算法中遇到的三個常見缺陷,以及解決這些問題的策略。
問題描述:
- 基于值函數近似的算法,系統地選擇估計價值高的動作。
解決方案:
- 使用目標網絡來減少目標和觀察之間的相關性(例如雙Q-learning)。
- 在動作選擇地價值估計中加入不確定性(如不確定性界限、知識梯度。)
II. 策略梯度更新不良
問題描述:
- 策略梯度算法通常執行更新步驟的能力較差,例如,停留在局部最優時的小步驟、超出并錯過獎勵峰值的大步驟。
解決方案:
- 使用ADAM學習算法取代標準的隨機梯度下降,它除了跟蹤一階梯度外,還跟蹤矩。
- 在獎勵信號中添加熵獎勵,鼓勵更多對未知區域的探索。
- 部署包含二階矩(顯式或隱式)的算法,如自然策略梯度、TRPO或PPO。
III. 非策略學習性能欠佳
問題描述:
- 回放緩沖區中的過程不能代表外樣本的過程,因此值被錯誤地外推,性能下降。
解決方案:
- 更新回放緩沖區,添加新的過程,刪除舊的過程。
- 執行重要性抽樣,以增加概率從更近目標中選取策略。
- (如果樣本觀察成本更低)切換為策略學習。
參考文獻問題一:值高估動作
哈塞爾特,H.(2010)。雙q學習,神經信息處理系統的研究進展,23。Matiisen, Tambet (2015).揭開深度強化學習的神秘面紗。計算神經科學實驗室。https://neuro.cs.ut.ee/demystifying-deep-reinforcement-learning/
問題二:策略梯度更新不良Mahmood,A. R.,Van Hasselt,H. P.,薩頓,R. S.(2014)。基于線性函數近似的非策略學習的加權重要性采樣。神經信息處理系統研究進展,27。康奈爾大學計算優化開放教科書,(2021)。 URL:https://optimization.cbe.cornell.edu/index.php?title=Adam
問題三:非策略學習性能欠佳藤本,南州,梅格, D., & Precup, D. (2019年5月)。非策略深度強化學習探索,國際機器學習會議。(pp.2052–2062).PMLR.
原文標題:Three Fundamental Flaws In Common Reinforcement Learning Algorithms (And How To Fix Them)原文鏈接:
https://towardsdatascience.com/three-fundamental-flaws-in-common-reinforcement-learning-algorithms-and-how-to-fix-them-951160b7a207
*博客內容為網友個人發布,僅代表博主個人觀點,如有侵權請聯系工作人員刪除。







