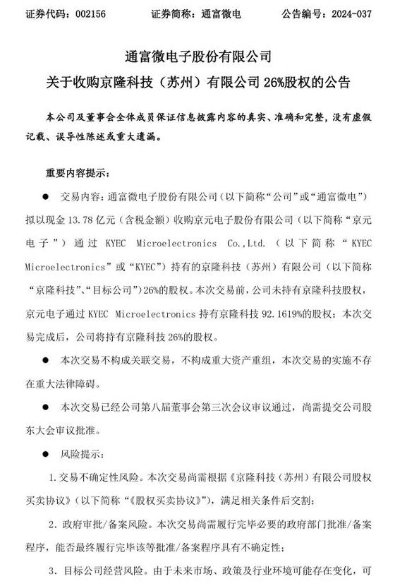
撤資中國!蘇州子公司股權將易主!

全球知名外包半導體組裝和測試承包商
京元電子(KYEC)近日宣布
將出售其位于中國蘇州的子公司
金龍科技的股份
并全面退出中國大陸市場
京元電子股份有限公司
1987 年創立于臺灣
是中國臺灣地區一家半導體
封裝測試企業
為全球第二大的半導體封裝&測試
服務外包業者
全球市占率約8.9%
僅次于日月光集團
京元電子在重大訊息說明會中宣布
將出售旗下中國蘇州京隆科技全數股權預計第3季底前完成交易
處分利益估新臺幣38.27億
根據資料
京隆科技營收約90%為中國當地客戶
屆時將退出中國大陸半導體制造業務
京隆科技是京元電子在大陸的子公司
為大陸地區的客戶提供全方位的
芯片封測服務,包括晶圓針測、
研磨切割、晶圓級重新封裝、
芯片封裝以及芯片終測等流程
中國大陸、中國臺灣和美國之間
日益緊張的政治和經濟關系
給臺灣企業帶來了不確定性
這種不確定性主要體現在
對供應鏈的穩定性和市場準入的影響上

并且考量目前中國大陸包括晶圓制造、封測產品持續過剩
但現階段大陸半導體業者
仍在持續大動作擴產
預期未來二、三年情況將更為嚴峻
董事會才作出此時
退出國內半導體制造業務的決議
這一重大股權變動
也將對整個中國半導體產業
格局產生深遠影響
寶島芯業公司都在
剝離和甩賣大陸的資產
大陸企業開始承接
成熟工藝的產業和產能
這是大趨勢
業界人士紛紛表示
京元電的退出和通富微電的崛起
將進一步加劇中國半導體市場的
競爭態勢,推動行業向更高水平發展
這也引發了人們
對中國半導體產業未來發展的深思
在全球半導體市場日益復雜多變的背景下
中國半導體企業需要不斷加強
自主創新能力,提升核心競爭力
以應對外部挑戰和抓住發展機遇
不過福禍相依,臺系廠商的撤離
倒不一定都是壞事,有些資源讓出來
會有其他企業或產業長出來
--End--
*博客內容為網友個人發布,僅代表博主個人觀點,如有侵權請聯系工作人員刪除。

