吃透MOS管,看這篇就夠了
其結構示意圖:
解釋1:溝道
上面圖中,下邊的p型中間一個窄長條就是溝道,使得左右兩塊P型極連在一起,因此mos管導通后是電阻特性,因此它的一個重要參數就是導通電阻,選用mos管必須清楚這個參數是否符合需求。
解釋2:n型
上圖表示的是p型mos管,讀者可以依據此圖理解n型的,都是反過來即可。因此,不難理解,n型的如圖在柵極加正壓會導致導通,而p型的相反。
解釋3:增強型
相對于耗盡型,增強型是通過“加厚”導電溝道的厚度來導通,如圖。柵極電壓越低,則p型源、漏極的正離子就越靠近中間,n襯底的負離子就越遠離柵極,柵極電壓達到一個值,叫閥值或坎壓時,由p型游離出來的正離子連在一起,形成通道,就是圖示效果。因此,容易理解,柵極電壓必須低到一定程度才能導通,電壓越低,通道越厚,導通電阻越小。由于電場的強度與距離平方成正比,因此,電場強到一定程度之后,電壓下降引起的溝道加厚就不明顯了,也是因為n型負離子的“退讓”是越來越難的。耗盡型的是事先做出一個導通層,用柵極來加厚或者減薄來控制源漏的導通。但這種管子一般不生產,在市面基本見不到。所以,大家平時說mos管,就默認是增強型的。
解釋4:左右對稱
圖示左右是對稱的,難免會有人問怎么區分源極和漏極呢?其實原理上,源極和漏極確實是對稱的,是不區分的。但在實際應用中,廠家一般在源極和漏極之間連接一個二極管,起保護作用,正是這個二極管決定了源極和漏極,這樣,封裝也就固定了,便于實用。我的老師年輕時用過不帶二極管的mos管。非常容易被靜電擊穿,平時要放在鐵質罐子里,它的源極和漏極就是隨便接。
解釋5:金屬氧化物膜
圖中有指示,這個膜是絕緣的,用來電氣隔離,使得柵極只能形成電場,不能通過直流電,因此是用電壓控制的。在直流電氣上,柵極和源漏極是斷路。不難理解,這個膜越薄:電場作用越好、坎壓越小、相同柵極電壓時導通能力越強。壞處是:越容易擊穿、工藝制作難度越大而價格越貴。例如導通電阻在歐姆級的,1角人民幣左右買一個,而2402等在十毫歐級的,要2元多(批量買。零售是4元左右)。
解釋6:與實物的區別
上圖僅僅是原理性的,實際的元件增加了源-漏之間跨接的保護二極管,從而區分了源極和漏極。實際的元件,p型的,襯底是接正電源的,使得柵極預先成為相對負電壓,因此p型的管子,柵極不用加負電壓了,接地就能保證導通。相當于預先形成了不能導通的溝道,嚴格講應該是耗盡型了。好處是明顯的,應用時拋開了負電壓。
解釋7:寄生電容
上圖的柵極通過金屬氧化物與襯底形成一個電容,越是高品質的mos,膜越薄,寄生電容越大,經常mos管的寄生電容達到nF級。這個參數是mos管選擇時至關重要的參數之一,必須考慮清楚。Mos管用于控制大電流通斷,經常被要求數十K乃至數M的開關頻率,在這種用途中,柵極信號具有交流特征,頻率越高,交流成分越大,寄生電容就能通過交流電流的形式通過電流,形成柵極電流。消耗的電能、產生的熱量不可忽視,甚至成為主要問題。為了追求高速,需要強大的柵極驅動,也是這個道理。試想,弱驅動信號瞬間變為高電平,但是為了“灌滿”寄生電容需要時間,就會產生上升沿變緩,對開關頻率形成重大威脅直至不能工作。
解釋8:如何工作在放大區
Mos管也能工作在放大區,而且很常見。做鏡像電流源、運放、反饋控制等,都是利用mos管工作在放大區,由于mos管的特性,當溝道處于似通非通時,柵極電壓直接影響溝道的導電能力,呈現一定的線性關系。由于柵極與源漏隔離,因此其輸入阻抗可視為無窮大,當然,隨頻率增加阻抗就越來越小,一定頻率時,就變得不可忽視。這個高阻抗特點被廣泛用于運放,運放分析的虛連、虛斷兩個重要原則就是基于這個特點。這是三極管不可比擬的。
解釋9:發熱原因
Mos管發熱,主要原因之一是寄生電容在頻繁開啟關閉時,顯現交流特性而具有阻抗,形成電流。有電流就有發熱,并非電場型的就沒有電流。另一個原因是當柵極電壓爬升緩慢時,導通狀態要“路過”一個由關閉到導通的臨界點,這時,導通電阻很大,發熱比較厲害。第三個原因是導通后,溝道有電阻,過主電流,形成發熱。主要考慮的發熱是第1和第3點。許多mos管具有結溫過高保護,所謂結溫就是金屬氧化膜下面的溝道區域溫度,一般是150攝氏度。超過此溫度,mos管不可能導通。溫度下降就恢復。要注意這種保護狀態的后果。
但愿上述描述能通俗的理解mos管,下面說說幾個約定俗成電路:
1:pmos應用
一般用于管理電源的通斷,屬于無觸點開關,柵極低電平就完全導通,高電平就完全截止。而且,柵極可以加高過電源的電壓,意味著可以用5v信號管理3v電源的開關,這個原理也用于電平轉換。
2:nmos管應用
一般用于管理某電路是否接地,屬于無觸點開關,柵極高電平就導通導致接地,低電平截止。當然柵極也可以用負電壓截止,但這個好處沒什么意義。其高電平可以高過被控制部分的電源,因為柵極是隔離的。因此可以用5v信號控制3v系統的某處是否接地,這個原理也用于電平轉換。
3:放大區應用
工作于放大區,一般用來設計反饋電路,需要的專業知識比較多,類似運放,這里無法細說。常用做鏡像電流源、電流反饋、電壓反饋等。至于運放的集成應用,我們其實不用關注。人家都做好了,看好datasheet就可以了,不用按mos管方式去考慮導通電阻和寄生電容。
MOS管的基本知識
現在的高清、液晶、等離子電視機中開關電源部分除了采用了PFC技術外,在元器件上的開關管均采用性能優異的MOS管取代過去的大功率晶體三極管,使整機的效率、可靠性、故障率均大幅的下降。由于MOS管和大功率晶體三極管在結構、特性有著本質上的區別,在應用上;驅動電路也比晶體三極管復雜,致使維修人員對電路、故障的分析倍感困難,此文即針對這一問題,把MOS管及其應用電路作簡單介紹,以滿足維修人員需求。
一、什么是MOS管
MOS管的英文全稱叫MOSFET(Metal Oxide Semiconductor Field Effect Transistor),即金屬氧化物半導體型場效應管,屬于場效應管中的絕緣柵型。因此,MOS管有時被稱為絕緣柵場效應管。在一般電子電路中,MOS管通常被用于放大電路或開關電路。
1、MOS管的構造;
在一塊摻雜濃度較低的P型半導體硅襯底上,用半導體光刻、擴散工藝制作兩個高摻雜濃度的N+區,并用金屬鋁引出兩個電極,分別作為漏極D和源極S。然后在漏極和源極之間的P型半導體表面復蓋一層很薄的二氧化硅(Si02)絕緣層膜,在再這個絕緣層膜上裝上一個鋁電極,作為柵極G。這就構成了一個N溝道(NPN型)增強型MOS管。顯然它的柵極和其它電極間是絕緣的。圖1-1所示 A 、B分別是它的結構圖和代表符號。
同樣用上述相同的方法在一塊摻雜濃度較低的N型半導體硅襯底上,用半導體光刻、擴散工藝制作兩個高摻雜濃度的P+區,及上述相同的柵極制作過程,就制成為一個P溝道(PNP型)增強型MOS管。圖1-2所示A 、B分別是P溝道MOS管道結構圖和代表符號。
圖1 -1-A 圖1 -1-B
圖1-2-A 圖1-2-B
2、MOS管的工作原理:圖1-3是N溝道MOS管工作原理圖;
圖1-3-B
從圖1-3-A可以看出,增強型MOS管的漏極D和源極S之間有兩個背靠背的PN結。當柵-源電壓VGS=0時,即使加上漏-源電壓VDS,總有一個PN結處于反偏狀態,漏-源極間沒有導電溝道(沒有電流流過),所以這時漏極電流ID=0。
此時若在柵-源極間加上正向電壓,圖1-3-B所示,即VGS>0,則柵極和硅襯底之間的SiO2絕緣層中便產生一個柵極指向P型硅襯底的電場,由于氧化物層是絕緣的,柵極所加電壓VGS無法形成電流,氧化物層的兩邊就形成了一個電容,VGS等效是對這個電容充電,并形成一個電場,隨著VGS逐漸升高,受柵極正電壓的吸引,在這個電容的另一邊就聚集大量的電子并形成了一個從漏極到源極的N型導電溝道,當VGS大于管子的開啟電壓VT(一般約為 2V)時,N溝道管開始導通,形成漏極電流ID,我們把開始形成溝道時的柵-源極電壓稱為開啟電壓,一般用VT表示。控制柵極電壓VGS的大小改變了電場的強弱,就可以達到控制漏極電流ID的大小的目的,這也是MOS管用電場來控制電流的一個重要特點,所以也稱之為場效應管。
3、MOS管的特性;
上述MOS管的工作原理中可以看出,MOS管的柵極G和源極S之間是絕緣的,由于Sio2絕緣層的存在,在柵極G和源極S之間等效是一個電容存在,電壓VGS產生電場從而導致源極-漏極電流的產生。此時的柵極電壓VGS決定了漏極電流的大小,控制柵極電壓VGS的大小就可以控制漏極電流ID的大小。這就可以得出如下結論:
1) MOS管是一個由改變電壓來控制電流的器件,所以是電壓器件。
2) MOS管道輸入特性為容性特性,所以輸入阻抗極高。
4、MOS管的電壓極性和符號規則;
圖1-4-A 是N溝道MOS管的符號,圖中D是漏極,S是源極,G是柵極,中間的箭頭表示襯底,如果箭頭向里表示是N溝道的MOS管,箭頭向外表示是P溝道的MOS管。
在實際MOS管生產的過程中襯底在出廠前就和源極連接,所以在符號的規則中;表示襯底的箭頭也必須和源極相連接,以區別漏極和源極。圖1-5-A是P溝道MOS管的符號。
MOS管應用電壓的極性和我們普通的晶體三極管相同,N溝道的類似NPN晶體三極管,漏極D接正極,源極S接負極,柵極G正電壓時導電溝道建立,N溝道MOS管開始工作,如圖1-4-B所示。同樣P道的類似PNP晶體三極管,漏極D接負極,源極S接正極,柵極G負電壓時,導電溝道建立,P溝道MOS管開始工作,如圖1-5-B所示。
圖1-4-A N溝道MOS管符號
圖1-4-B N溝道MOS管電壓極性及襯底連接
圖1-5-A P溝道MOS管符號
圖1-5-B P溝道MOS管電壓極性及襯底連接
5、MOS管和晶體三極管相比的重要特性;
1).場效應管的源極S、柵極G、漏極D分別對應于三極管的發射極e、基極b、集電極c,它們的作用相似,圖1-6-A所示是N溝道MOS管和NPN型晶體三極管引腳,圖1-6-B所示是P溝道MOS管和PNP型晶體三極管引腳對應圖。
圖1-6-A 圖1-6-B2).場效應管是電壓控制電流器件,由VGS控制ID,普通的晶體三極管是電流控制電流器件,由IB控制IC。MOS管道放大系數是(跨導gm)當柵極電壓改變一伏時能引起漏極電流變化多少安培。晶體三極管是電流放大系數(貝塔β)當基極電流改變一毫安時能引起集電極電流變化多少。
3).場效應管柵極和其它電極是絕緣的,不產生電流;而三極管工作時基極電流IB決定集電極電流IC。因此場效應管的輸入電阻比三極管的輸入電阻高的多。
4).場效應管只有多數載流子參與導電;三極管有多數載流子和少數載流子兩種載流子參與導電,因少數載流子濃度受溫度、輻射等因素影響較大,所以場效應管比三極管的溫度穩定性好。
5).場效應管在源極未與襯底連在一起時,源極和漏極可以互換使用,且特性變化不大,而三極管的集電極與發射極互換使用時,其特性差異很大,b 值將減小很多。
6).場效應管的噪聲系數很小,在低噪聲放大電路的輸入級及要求信噪比較高的電路中要選用場效應管。
7).場效應管和普通晶體三極管均可組成各種放大電路和開關電路,但是場效應管制造工藝簡單,并且又具有普通晶體三極管不能比擬的優秀特性,在各種電路及應用中正逐步的取代普通晶體三極管,目前的大規模和超大規模集成電路中,已經廣泛的采用場效應管。
6、在開關電源電路中;大功率MOS管和大功率晶體三極管相比MOS管的優點;
1)、輸入阻抗高,驅動功率小:由于柵源之間是二氧化硅(SiO2)絕緣層,柵源之間的直流電阻基本上就是SiO2絕緣電阻,一般達100MΩ左右,交流輸入阻抗基本上就是輸入電容的容抗。由于輸入阻抗高,對激勵信號不會產生壓降,有電壓就可以驅動,所以驅動功率極小(靈敏度高)。一般的晶體三極管必需有基極電壓Vb,再產生基極電流Ib,才能驅動集電極電流的產生。晶體三極管的驅動是需要功率的(Vb×Ib)。
2)、開關速度快:MOSFET的開關速度和輸入的容性特性的有很大關系,由于輸入容性特性的存在,使開關的速度變慢,但是在作為開關運用時,可降低驅動電路內阻,加快開關速度(輸入采用了后述的“灌流電路”驅動,加快了容性的充放電的時間)。MOSFET只靠多子導電,不存在少子儲存效應,因而關斷過程非常迅速,開關時間在10—100ns之間,工作頻率可達100kHz以上,普通的晶體三極管由于少數載流子的存儲效應,使開關總有滯后現象,影響開關速度的提高(目前采用MOS管的開關電源其工作頻率可以輕易的做到100K/S~150K/S,這對于普通的大功率晶體三極管來說是難以想象的)。
3)、無二次擊穿;由于普通的功率晶體三極管具有當溫度上升就會導致集電極電流上升(正的溫度~電流特性)的現象,而集電極電流的上升又會導致溫度進一步的上升,溫度進一步的上升,更進一步的導致集電極電流的上升這一惡性循環。而晶體三極管的耐壓VCEO隨管溫度升高是逐步下降,這就形成了管溫繼續上升、耐壓繼續下降最終導致晶體三極管的擊穿,這是一種導致電視機開關電源管和行輸出管損壞率占95%的破環性的熱電擊穿現象,也稱為二次擊穿現象。MOS管具有和普通晶體三極管相反的溫度~電流特性,即當管溫度(或環境溫度)上升時,溝道電流IDS反而下降。例如;一只IDS=10A的MOS FET開關管,當VGS控制電壓不變時,在250C溫度下IDS=3A,當芯片溫度升高為1000C時,IDS降低到2A,這種因溫度上升而導致溝道電流IDS下降的負溫度電流特性,使之不會產生惡性循環而熱擊穿。也就是MOS管沒有二次擊穿現象,可見采用MOS管作為開關管,其開關管的損壞率大幅度的降低,近兩年電視機開關電源采用MOS管代替過去的普通晶體三極管后,開關管損壞率大大降低也是一個極好的證明。
4)、MOS管導通后其導通特性呈純阻性;
普通晶體三極管在飽和導通是,幾乎是直通,有一個極低的壓降,稱為飽和壓降,既然有一個壓降,那么也就是;普通晶體三極管在飽和導通后等效是一個阻值極小的電阻,但是這個等效的電阻是一個非線性的電阻(電阻上的電壓和流過的電流不能符合歐姆定律),而MOS管作為開關管應用,在飽和導通后也存在一個阻值極小的電阻,但是這個電阻等效一個線性電阻,其電阻的阻值和兩端的電壓降和流過的電流符合歐姆定律的關系,電流大壓降就大,電流小壓降就小,導通后既然等效是一個線性元件,線性元件就可以并聯應用,當這樣兩個電阻并聯在一起,就有一個自動電流平衡的作用,所以MOS管在一個管子功率不夠的時候,可以多管并聯應用,且不必另外增加平衡措施(非線性器件是不能直接并聯應用的)。
MOS管和普通的晶體三極管相比,有以上四項優點,就足以使MOS管在開關運用狀態下完全取代普通的晶體三極管。目前的技術MOS管道VDS能做到1000V,只能作為開關電源的開關管應用,隨著制造工藝的不斷進步,VDS的不斷提高,取代顯像管電視機的行輸出管也是近期能實現的。
二、灌流電路
1、MOS管作為開關管應用的特殊驅動電路;灌流電路
MOS管和普通晶體三極管相比,有諸多的優點,但是在作為大功率開關管應用時,由于MOS管具有的容性輸入特性,MOS管的輸入端,等于是一個小電容器,輸入的開關激勵信號,實際上是在對這個電容進行反復的充電、放電的過程,在充放電的過程中,使MOS管道導通和關閉產生了滯后,使“開”與“關”的過程變慢,這是開關元件不能允許的(功耗增加,燒壞開關管),如圖所示,在圖2-1中 A方波為輸入端的激勵波形,電阻R為激勵信號內阻,電容C為MOS管輸入端等效電容,激勵波形A加到輸入端是對等效電容C的充放電作用,使輸入端實際的電
圖2-1壓波形變成B的畸變波形,導致開關管不能正常開關工作而損壞,解決的方法就是,只要R足夠的小,甚至沒有阻值,激勵信號能提供足夠的電流,就能使等效電容迅速的充電、放電,這樣MOS開關管就能迅速的“開”、“關”,保證了正常工作。由于激勵信號是有內阻的,信號的激勵電流也是有限度,我們在作為開關管的MOS管的輸入部分,增加一個減少內阻、增加激勵電流的“灌流電路”來解決此問題,如圖2-2所示。
圖2-2在圖2-2中;在作為開關應用的MOS管Q3的柵極S和激勵信號之間增加Q1、Q2兩只開關管,此兩只管均為普通的晶體三極管,兩只管接成串聯連接,Q1為NPN型Q2為PNP型,基極連接在一起(實際上是一個PNP、NPN互補的射極跟隨器),兩只管等效是兩只在方波激勵信號控制下輪流導通的開關,如圖2-2-A、圖2-2-B。
當激勵方波信號的正半周來到時;晶體三極管Q1(NPN)導通、Q2(PNP)截止,VCC經過Q1導通對MOS開關管Q3的柵極充電,由于Q1是飽和導通,VCC等效是直接加到MOS管Q3的柵極,瞬間充電電流極大,充電時間極短,保證了MOS開關管Q3的迅速的“開”,如圖2-2-A所示(圖2-2-A和圖2-2-B中的電容C為MOS管柵極S的等效電容)。
當激勵方波信號的負半周來到時;晶體三極管Q1(NPN)截止、Q2(PNP)導通,MOS開關管Q3的柵極所充的電荷,經過Q2迅速放電,由于Q2是飽和導通,放電時間極短,保證了MOS開關管Q3的迅速的“關”,如圖2-2-B所示。
圖2-2-A 圖2-2-B由于MOS管在制造工藝上柵極S的引線的電流容量有一定的限度,所以在Q1在飽和導通時VCC對MOS管柵極S的瞬時充電電流巨大,極易損壞MOS管的輸入端,為了保護MOS管的安全,在具體的電路中必須采取措施限制瞬時充電的電流值,在柵極充電的電路中串接一個適當的充電限流電阻R,如圖2-3-A所示。充電限流電阻R的阻值的選取;要根據MOS管的輸入電容的大小,激勵脈沖的頻率及灌流電路的VCC(VCC一般為12V)的大小決定一般在數十姆歐到一百歐姆之間。
圖2-3-A
圖2-3-B由于充電限流電阻的增加,使在激勵方波負半周時Q2導通時放電的速度受到限制(充電時是VCC產生電流,放電時是柵極所充的電壓VGS產生電流,VGS遠遠小于VCC,R的存在大大的降低了放電的速率)使MOS管的開關特性變壞,為了使R阻值在放電時不影響迅速放電的速率,在充電限流電阻R上并聯一個形成放電通路的二極管D,圖2-3-B所示。此二極管在放電時導通,在充電時反偏截止。這樣增加了充電限流電阻和放電二極管后,既保證了MOS管的安全,又保證了MOS管,“開”與“關”的迅速動作。
2、另一種灌流電路
灌流電路的另外一種形式,對于某些功率較小的開關電源上采用的MOS管往往采用了圖2-4-A的電路方式。
圖2-4-A
圖2-4-B圖中 D為充電二極管,Q為放電三極管(PNP)。工作過程是這樣,當激勵方波正半周時,D導通,對MOS管輸入端等效電容充電(此時Q截止),在當激勵方波負半周時,D截止,Q導通,MOS管柵極S所充電荷,通過Q放電,MOS管完成“開”與“關”的動作,如圖2-4-B所示。此電路由激勵信號直接“灌流”,激勵信號源要求內阻較低。該電路一般應用在功率較小的開關電源上。
3、MOS管開關應用必須設置泄放電阻;
MOS管在開關狀態工作時;Q1、Q2是輪流導通,MOS管柵極是在反復充電、放電的狀態,如果在此時關閉電源,MOS管的柵極就有兩種狀態;一個狀態是;放電狀態,柵極等效電容沒有電荷存儲,一個狀態是;充電狀態,柵極等效電容正好處于電荷充滿狀態,圖2-5-A所示。雖然電源切斷,此時Q1、Q2也都處于斷開狀態,電荷沒有釋放的回路,MOS管柵極的電場仍然存在(能保持很長時間),建立導電溝道的條件并沒有消失。這樣在再次開機瞬間,由于激勵信號還沒有建立,而開機瞬間MOS管的漏極電源(VDS)隨機提供,在導電溝道的作用下,MOS管即刻產生不受控的巨大漏極電流ID,引起MOS管燒壞。為了避免此現象產生,在MOS管的柵極對源極并接一只泄放電阻R1,如圖2-5-B所示,關機后柵極存儲的電荷通過R1迅速釋放,此電阻的阻值不可太大,以保證電荷的迅速釋放,一般在5K~數10K左右。
圖2-5-A
圖2-5-B
灌流電路主要是針對MOS管在作為開關管運用時其容性的輸入特性,引起“開”、“關”動作滯后而設置的電路,當MOS管作為其他用途;例如線性放大等應用,就沒有必要設置灌流電路。
三、大功率MOS管開關電路。實例應用電路分析
初步的了解了以上的關于MOS管的一些知識后,一般的就可以簡單的分析,采用MOS管開關電源的電路了。
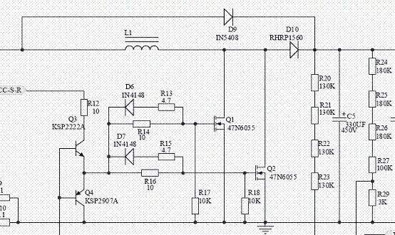
1、 三星等離子V2屏開關電源PFC部分激勵電路分析;
圖3-1所示是三星V2屏開關電源,PFC電源部分電原理圖,圖3-2所示是其等效電路框圖。
圖3-1
圖3-2圖3-1所示;是三星V2屏等離子開關電源的PFC激勵部分。從圖中可以看出;這是一個并聯開關電源L1是儲能電感,D10是這個開關電源的整流二極管,Q1、Q2是開關管,為了保證PFC開關電源有足夠的功率輸出,采用了兩只MOS管Q1、Q2并聯應用(圖3-2所示;是該并聯開關電源等效電路圖,圖中可以看出該并聯開關電源是加在整流橋堆和濾波電容C5之間的),圖中Q3、Q4是灌流激勵管,Q3、Q4的基極輸入開關激勵信號, VCC-S-R是Q3、Q4的VCC供電(22.5V)。兩只開關管Q1、Q2的柵極分別有各自的充電限流電阻和放電二極管,R16是Q2的在激烈信號為正半周時的對Q2柵極等效電容充電的限流電阻,D7是Q2在激烈信號為負半周時的Q2柵極等效電容放電的放電二極管,同樣R14、D6則是Q1的充電限流電阻和放電的放電二極管。R17和R18是Q1和Q2的關機柵極電荷泄放電阻。D9是開機瞬間浪涌電流分流二極管。
2、 三星等離子V4屏開關電源PFC部分激勵電路分析;
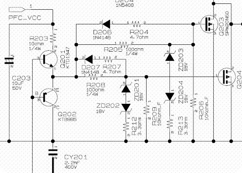
圖3-3所示;是三星V4屏開關電源PFC激勵部分電原理圖,可以看出該V4屏電路激勵部分原理相同于V2屏。只是在每一只大功率MOS開關管的柵極泄放電阻(R209、R206)上又并聯了過壓保護二極管;ZD202、ZD201及ZD204、ZD203
圖3-33、 海信液晶開關電源PFC部分激勵電路分析,圖3-4所示;
海信液晶電視32寸~46寸均采用該開關電源,電源采用了復合集成電路SMA—E1017(PFC和PWM共用一塊復合激勵集成電路),同樣該PFC開關電源部分也是一個并聯的開關電源,圖3-4所示。TE001是儲能電感、DE004是開關電源的整流管、QE001、QE002是兩只并聯的大功率MOS開關管。該集成電路的PFCOUTPUT端子是激勵輸出,,RE008、RE009、RE010、VE001、DE002、RE011、DE003組成QE001和QE002的灌流電路。
圖3-4灌流電路的等效電路如圖3-5所示,從圖中,可以清晰的看出該灌流電路的原理及各個元件的作用。
從等效電路圖來分析,集成電路的激勵輸出端(PFCOUTPUT端子),輸出方波的正半周時DE002導通,經過RE008、RE010對MOS開關管QE001和QE002的柵極充電,當激勵端為負半周時,DE002截止,由于晶體三極管VE001是PNP型,負半周信號致使VE001導通,此時;QE001和QE002的柵極所充電荷經過VE001放電,MOS管完成“開”、“關”周期的工作。從圖3-5的分析中,RE011作用是充電的限流電阻,而在放電時由于VE001的存在和導通,已經建立了放電的回路,DE003的作用是加速VE001的導通,開關管關閉更加迅速。
圖3-4所示原理圖是PFC開關電源及PWM開關電源的電原理圖,該電路中的集成電路MSA-E1017是把PFC部分的激勵控制和PWM部分激勵控制復合在一塊集成電路中,圖3-6是原理框圖,圖中的QE003及TE002是PWM開關電源的開關管及開關變壓器,RE050是QE003的充電限流電阻、DE020是其放電二極管。
圖3-5
圖3-6
四、MOS管的防靜電保護
MOS管是屬于絕緣柵場效應管,柵極是無直流通路,輸入阻抗極高,極易引起靜電荷聚集,產生較高的電壓將柵極和源極之間的絕緣層擊穿。早期生產的MOS管大都沒有防靜電的措施,所以在保管及應用上要非常小心,特別是功率較小的MOS管,由于功率較小的MOS管輸入電容比較小,接觸到靜電時產生的電壓較高,容易引起靜電擊穿。而近期的增強型大功率MOS管則有比較大的區別,首先由于功能較大輸入電容也比較大,這樣接觸到靜電就有一個充電的過程,產生的電壓較小,引起擊穿的可能較小,再者現在的大功率MOS管在內部的柵極和源極有一個保護的穩壓管DZ(圖4-1所示),把靜電嵌位于保護穩壓二極管的穩壓值以下,有效的保護了柵極和源極的絕緣層,不同功率、不同型號的MOS管其保護穩壓二極管的穩壓值是不同的。雖然MOS管內部有了保護措施,我們操作時也應按照防靜電的操作規程進行,這是一個合格的維修員應該具備的。
圖4-1五、MOS管的檢測與代換:
在修理電視機及電器設備時,會遇到各種元器件的損壞,MOS管也在其中,這就是我們的維修人員如何利用常用的萬用表來判斷MOS管的好壞、優劣。在更換MOS管是如果沒有相同廠家及相同型號時,如何代換的問題。
1、MOS管的測試:
作為一般的電器電視機維修人員在測量晶體三極管或二極管時,一般是采用普通的萬用表來判斷三極管或者二極管的好壞,雖然對所判斷的三極管或二極管的電氣參數沒法確認,但是只要方法正確對于確認晶體三極管的“好”與“壞”還是沒有問題的。同樣MOS管也可以應用萬用表來判斷其“好”與“壞”,從一般的維修來說,也可以滿足需求了。
檢測必須采用指針式萬用表(數字表是不適宜測量半導體器件的)。對于功率型MOSFET開關管都屬N溝道增強型,各生產廠的產品也幾乎都采用相同的TO-220F封裝形式(指用于開關電源中功率為50—200W的場效應開關管),其三個電極排列也一致,即將三只引腳向下,打印型號面向自巳,左側引腳為柵極,右測引腳為源極,中間引腳為漏極如圖5-1所示。
圖5-11)萬用表及相關的準備:
首先在測量前應該會使用萬用表,特別是歐姆檔的應用,要了解歐姆擋才會正確應用歐姆擋來測量晶體三極管及MOS管(現在很多的從事修理人員,不會使用萬用表,特別是萬用表的歐姆擋,這絕不是危言聳聽,問問他?他知道歐姆擋的R×1 R×10 R×100 R×1K R×10K,在表筆短路時,流過表筆的電流分別有多大嗎?這個電流就是流過被測元件的電流。他知道歐姆擋在表筆開路時表筆兩端的電壓有多大嗎?這就是在測量時被測元件在測量時所承受的電壓)關于正確使用萬用表歐姆擋的問題,可以參閱可以參閱“您會用萬用表的歐姆擋測量二極管、三極管嗎?”“可以參閱本博客“您會用萬用表的歐姆擋測量二極管、三極管嗎?”一文,因篇幅問題這里不再贅述。
用萬用表的歐姆擋的歐姆中心刻度不能太大,最好小于12Ω(500型表為12Ω),這樣在R×1擋可以有較大的電流,對于PN結的正向特性判斷比較準確。萬用表R×10K擋內部的電池最好大于9V,這樣在測量PN結反相漏電流時比較準確,否則漏電也測不出來。
圖5-2現在由于生產工藝的進步,出廠的篩選、檢測都很嚴格,我們一般判斷只要判斷MOS管不漏電、不擊穿短路、內部不斷路、能放大就可以了,方法極為簡單:
采用萬用表的R×10K擋;R×10K擋內部的電池一般是9V加1.5V達到10.5V這個電壓一般判斷PN結點反相漏電是夠了,萬用表的紅表筆是負電位(接內部電池的負極),萬用表的黑表筆是正電位(接內部電池的正極),圖5-2所示。
2)測試步驟
把紅表筆接到MOS管的源極S;把黑表筆接到MOS管的漏極D,此時表針指示應該為無窮大,如圖5-3所示。如果有歐姆指數,說明被測管有漏電現象,此管不能用。
圖5-3保持上述狀態;此時用一只100K~200K電阻連接于柵極和漏極,如圖5-4所示;這時表針指示歐姆數應該越小越好,一般能指示到0歐姆,這時是正電荷通過100K電阻對MOS管的柵極充電,產生柵極電場,由于電場產生導致導電溝道致使漏極和源極導通,所以萬用表指針偏轉,偏轉的角度大(歐姆指數小)證明放電性能好。
圖5-4此時在圖5-4的狀態;再把連接的電阻移開,這時萬用表的指針仍然應該是MOS管導通的指數不變,如圖5-5所示。雖然電阻拿開,但是因為電阻對柵極所充的電荷并沒有消失,柵極電場繼續維持,內部導電溝道仍然保持,這就是絕緣柵型MOS管的特點。如果電阻拿開表針會慢慢的逐步的退回到高阻甚至退回到無窮大,要考慮該被測管柵極漏電。
圖5-5這時用一根導線,連接被測管的柵極和源極,萬用表的指針立即返回到無窮大,如圖5-6所示。導線的連接使被測MOS管,柵極電荷釋放,內部電場消失;導電溝道也消失,所以漏極和源極之間電阻又變成無窮大。
圖5-62、MOS管的更換
在修理電視機及各種電器設備時,遇到元器件損壞應該采用相同型號的元件進行更換。但是,有時相同的元件手邊沒有,就要采用其他型號的進行代換,這樣就要考慮到各方面的性能、參數、外形尺寸等,例如電視的里面的行輸出管,只要考慮耐壓、電流、功率一般是可以進行代換的(行輸出管外觀尺寸幾乎相同),而且功率往往大一些更好。對于MOS管代換雖然也是這一原則,最好是原型號的最好,特別是不要追求功率要大一些,因為功率大;輸入電容就大,換了后和激勵電路就不匹配了,激勵灌流電路的充電限流電阻的阻值的大小和MOS管的輸入電容是有關系的,選用功率大的盡管容量大了,但輸入電容也就大了,激勵電路的配合就不好了,這反而會使MOS管的開、關性能變壞。所示代換不同型號的MOS管,要考慮到其輸入電容這一參數。例如有一款42寸液晶電視的背光高壓板損壞,經過檢查是內部的大功率MOS管損壞,因為無原型號的代換,就選用了一個,電壓、電流、功率均不小于原來的MOS管替換,結果是背光管出現連續的閃爍(啟動困難),最后還是換上原來一樣型號的才解決問題。
檢測到MOS管損壞后,更換時其周邊的灌流電路的元件也必須全部更換,因為該MOS管的損壞也可能是灌流電路元件的欠佳引起MOS管損壞。即便是MOS管本身原因損壞,在MOS管擊穿的瞬間,灌流電路元件也受到傷害,也應該更換。就像我們有很多高明的維修師傅在修理A3開關電源時;只要發現開關管擊穿,就也把前面的2SC3807激勵管一起更換一樣道理(盡管2SC3807管,用萬用表測量是好的)。
另外 “工欲善其事必先利其器”準備一本MOS管手冊、一塊好的萬用表(歐姆擋中心刻度12歐或更小)、一套好的工具是必須的。
來源:半導體材料與工藝
*博客內容為網友個人發布,僅代表博主個人觀點,如有侵權請聯系工作人員刪除。

