一個低成本的FOC控制方案分享
通常小體積封裝的MCU有著成本較低的優勢,被廣泛用于BLDC電機的六步方波控制中,此類應用對MCU的各類資源要求較低,小體積封裝的MCU往往能夠勝任。
而基于FOC的PMSM電機開發中,對MCU的運算能力和ADC速度等各類資源有著較高的要求,大部分現有的小體積封裝MCU無法滿足此類需求。
沁恒微電子的青稞RISC-V處理器全棧MCU系列產品中,CH32V203F8和CH32V203G8兩款小封裝V203芯片的推出,能夠滿足上述需求。
以TSSOP20封裝的CH32V203F8為例,系統主頻最高可達144MHz,支持單周期乘法和硬件整數除法,硬件整數除法在9個指令周期內完成,有著遠強于普通MCU的處理能力,完全能夠快速處理FOC控制的復雜運算;
內置64KB Flash和20KB RAM,完全能夠滿足絕大部分FOC控制所需的存儲資源;
內置2個獨立12位ADC,有著9路可配置采樣通道,采樣速度最高可達1M/S,能夠完成FOC控制的高速采樣要求;集成1路高級定時器接口,可用著電機控制輸出;
內置1組8路通用DMA,可用著定時器和ADC協同工作,特別是用于單電阻方案中電流采樣控制;
內置2個OPA,可用著電流放大和短路保護;
可選配置1路USB或SWD或IIC或UART接口,用于配合虛擬示波器進行波形觀測、代碼仿真或下載、外部數據交換等。
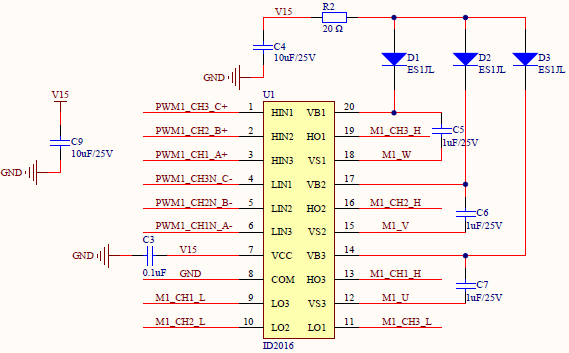
以CH32V203F8為控制MCU的單電阻無感方案硬件原理圖如下:
如圖4所示,母線電流經過差分放大電路放大后,可以直接通過所在運放輸出腳的ADC采樣,如PA4選擇為OPA2的輸出腳,也可以啟用ADC4進行采樣。OPA1的輸出腳,可配置內部直連高級定時器1的BKIN腳。
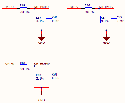
如圖5所示,利用ADC0、ADC1和ADC2三個通道對端電壓進行采樣,可以用于順逆風啟動時的位置判斷,這三個引腳同時也是通用定時器2的捕獲輸入通道。
如圖7所示,得益于CH32V203的低運行功耗,可用LDO直接進行15V轉3.3V,在U9輸入端加RC電路,可以增強MCU電源穩定性,并承擔部分耗散功率。
如圖8所示,MCU的1&2腳為多功能復用引腳,內部可通過代碼配置為SWD、USB、I2C、串口或普通IO,實現代碼下載調試、虛擬示波器波形觀測等功能。
如上所述,雖然CH32V203F8等小封裝MCU,引腳較少,但能滿足電機控制的基本外設需求,并有著同封裝MCU不具備的主頻等優勢,可靈活應用在低成本電機FOC控制領域。
來源:21ic論壇
作者:我芯永恒
*博客內容為網友個人發布,僅代表博主個人觀點,如有侵權請聯系工作人員刪除。


















