適用于48V電池斷開開關的80V雙門極MOSFET及其應用仿真詳解
1. 斷開開關當今面臨的挑戰
現代車輛電氣系統的結構變得越來越復雜。這是由于負載數量的增加,從鉛酸電池轉變為鋰離子或其他類型電池,以及對失效可操作等功能安全措施的需求。這些因素使得電池和負載隔離開關的使用也在增加,MOSFET成為了首選的大負載開關。為了實現穩態操作的主開關所需的通態電阻,通常會并聯多個MOSFET。在許多情況下,主開關是雙向的,可以阻止電池的充放電方向的電流。圖一給出了電池斷開開關的簡化電路示意圖。這種需要在兩個方向上阻止電流是由于在故障事件(如過電壓或由于短路造成的過電流)發生時所采取的保護措施。這對于離板連接尤其重要,比如連接其他控制單元與斷開開關的線束。這些線束有很大的電感,必須在過電流關斷后加以考慮。線束的電感儲存相當大的能量,這些能量必須通過斷開開關MOSFET或其他保護電路(如續流二極管)來耗散。
圖1 帶續流二極管和預充電路的典型雙向電池斷開開關
1.1
電容充電和沖擊電流限制
在斷開開關應用中,經常需要給靠近負載側的大電容充電。然而,常規的MOSFET是不適合限制流進大電容的沖擊電流的,這是因為安全工作區和轉移特性的限制,比如跨導。
因為漏極電流對門極電壓的依賴性,即跨導,非常陡峭,控制MOSFET的沖擊電流會變得非常有挑戰性。此外,溫度系數通常也會對SOA產生影響。因此,限制電流通常變成不可能的任務。MOSFET有2個工作區域,表現在轉移特性上的熱穩定和熱不穩定區域,如圖2所示。高正溫度系數導致的熱不均勻分布或者熱失控,工作在熱不穩定區域會導致嚴重的性能衰退。另一方面,即使工作在熱穩定區域,芯片的熱分布也是均勻的,大電流也會引起高的自發熱。由于優化RDS(on)的MOSFET具有高ZTC的特點,幾乎不可能令其可靠的工作在線性模式,這使得其不適合許多應用場合。
圖2 標準OptiMOSTM 5 溝槽 MOSFET安全工作區和轉移特性
因此,典型的充電概念是通過使用昂貴的大功率電阻和一個小功率MOSFET組成獨立的預充路徑來限制電流,如圖1所示。另一種方案是,帶軟啟功能的DCDC變換器也可以用來給直流側電容充電,花費可能更多。
圖3是功率電阻預充電路的示例充電波形。在這個例子中,1ohm的電阻用來給33mF的電容充電。曲線的形狀是漸進的接近目標電容電壓48V。充電過程在整個期間逐漸緩慢,這就是大家熟知的RC時間常數的行為。電阻上的損耗隨電流劇烈地衰減。因此,電阻功率和自發熱的單獨控制不大可能最大化實現電容的充電速度。
圖3 帶預充電路的0至48V電容充電(1ohm, 33mF)
1.2
短路魯棒性(雪崩擊穿和主動電壓鉗位)
斷開開關的一個顯著挑戰是保證短路時電路的魯棒性。當檢測到短路或者過流故障,MOSFET就會被關斷以保護系統和MOSFET,避免失效。然而,存儲在線纜電感中的能量依舊需要被消耗。如果沒有額外的對抗措施,這些能量就會通過斷開開關MOSFET的雪崩擊穿來消耗。700A短路關斷電流下的雪崩擊穿仿真簡化電路和仿真波形如圖4、圖5所示。為了避免栓鎖效應引起的損壞和過熱,需要使用雪崩電流和雪崩能量額定值大的MOSFET。如果超過MOSFET的電流或者能量額定值,額外的保護措施是必要的。
因為壽命周期內熱載流子注入效應的影響,雪崩擊穿一個需要面臨的共同挑戰是限制其暴露的時間。雪崩時,器件內部產生的強電場加速自由載流子會影響離子區。然而一些熱載流子可能會注入到門極氧化物,從而導致參數漂移,限制器件壽命,進而限制雪崩擊穿暴露的時間和雪崩擊穿發生的次數。
圖4 考慮寄生參數的簡化48V斷開開關短路方案
圖5 短路關斷后雪崩擊穿仿真示例
有源鉗位的使用使得這些能量可以用不同的方式被消耗。這需要器件工作在線性區而不是雪崩擊穿,通過限制漏源極電壓低于擊穿電壓,但高于電池電壓來實現。在鉗位期間,需要維持小的門極電壓水平以保持溝道打開的狀態,從而導通電流并限制漏源電壓。
圖6給出了有源鉗位的仿真示意。可是讓MOSFET工作在熱不穩定區域會導致嚴重的問題。而且,讓具有陡峭轉移特性的器件并聯工作在線性模式幾乎是不可能的。因為制程導致的門極門檻電壓的偏差,可能會讓并聯工作的MOSFET中的一顆承擔幾乎所有的電流。
圖6 短路關斷后有源鉗位仿真示例
2. 雙門極MOSFET介紹
IAUTN08S5N012L雙門極MOSFET就是以優化電容充電和短路的概念來設計的。這個創新的方式通過取消單獨的預充電路實現降本。而且,該設計加強了系統的短路魯棒性,為可靠且高效的性能應用需求提供了理想的選擇。表2、圖7分別給出了產品特性概覽,封裝和等效電氣符號。
表2
圖7 雙門極MOSFET TOLL封裝及其等效電路符號
2.1
2個MOSFET以雙門極結構的方式長在同一封裝
雙門極MOSFET由2個并聯交錯的晶體管長在同一硅芯片組成,具有共同的漏極和源極,但是通過指定的引腳實現獨立的門極。一個門極代表ONFET,穩態工作時實現低導通電阻;另一門極代表LINFET,提供優異的SOA和線性工作性能。這使得其適用于充電電容沖擊電流的控制以及短路關斷后的有源鉗位。2個MOSFET共享一個芯片的好處在于可以互相利用硅的冷卻區域或者熱容。相比采用統一技術的單個標準MOSFET,當2個MOSFET都開通時,導通電阻只是略微提高。
2.2
LINFET強化SOA和跨導
LINFET特意在工程上顯著強化SOA性能,實現遠超標準的溝槽工藝的MOSFET,可以媲美planar工藝的MOSFET。通過降低ZTC以及利用ONFET的芯片面積,使得LINFET具有優越的線性工作性能。圖8以圖形的形式展示了LINFET SOA性能的提升。比如,當器件處于高漏源電壓和1ms的脈沖時間,相比ONFET,SOA電流提高了8倍。
圖8 LINFET和ONFET性能比較——ZTC和SOA
低跨導,即漏極電流對門極電壓的變化率低,是LINFET的第2個關鍵優勢。這帶來了2個好處:一是實現基于外部門極電壓容差的更加準確的電流控制,二是減小了門極電壓偏差對電流的影響。此外,多個MOSFET由一個門極電壓控制時,LINFET可以提高線性模式下的電流均流效果。圖9展示了ONFET和LINFET的對比。出于簡便,只考慮最小和最大門極門檻偏差對漏極電流的影響(忽略跨導工藝偏差)。以60A典型電流為例,對比最大和最小電流。可以發現,ONFET的電流范圍是5A到90A,LINFET的電流范圍是40A到80A。這就清晰的展示了低跨導的優勢:打開了新的目標應用,比如短路鉗位或者電容充電。低跨導幫助實現準確的控制沖擊電流以及線性工作模式下多并聯MOSFET的電流均流。
圖9 ONFET和LINFET性能對比——跨導和電流容差
3. 如何利用雙門極MOSFET解決
斷開開關的應用挑戰
雙門極MOSFET中的LINFET,因為提高的SOA和低跨導特性使其成為電容充電中限制沖擊電流優秀候選方案。
3.1
固定門極電壓限制電流
利用LINFET限制沖擊電流的一個簡單的方式是調節門極電壓。目標電流限制取決于器件的轉移和輸出特性。然而這種方式依舊給因為工藝偏差和其他產品特性引起的變化留下空間。因此,評估考慮這些因素,找到好的充電速度和自發熱的折中點顯得尤為重要。
為了減小這種效應,規格書中規定了門極電壓在5.6V到6.2V之間以及漏源電壓在6V到48V之間等多種條件下的最大和最小電流限制精度。推薦5.6V的門極工作電壓主要因為:一是5.6V非常接近器件的ZTC點,意味著電流獨立于溫度;二是5.6V的穩壓管可以用來限制門極電壓,而且其溫度系數也很小。圖10展示了帶穩壓管簡化斷開開關電路。穩壓管的電壓容差帶來的電流變化可以基于規格書里LINFET的跨導來確定。比如門極電壓為5.6V時,跨導dID/dVgs,LIN大約為50S。穩壓管偏差+/-110mV會帶來額外的大約+/-5.5A的電流偏差。
圖10 帶穩壓管的門極電壓控制實現沖擊電流限制
3.2
脈沖式充電控制自發熱
另一個需要考慮關鍵點是自發熱。在大多數情況下,電容是非常大的,只是限制門極電壓來開通LINFET是不足以有效的控制器件自發熱。此外,因為每輛車啟動時都需要進行電容充電,壽命的衰減也是重要的探索因素。自發熱取決于如下3種因素:Zthja,ID以及VDS 。為了限制自發熱和器件壽命的衰減,我們推薦考慮如下指導原則:
在高于或者接近ZTC點工作(Vgs,LIN >5V)以防工作在熱不穩定區域
每一次脈沖充電引起的溫升 ΔTj<60K
結溫Tj <175oC
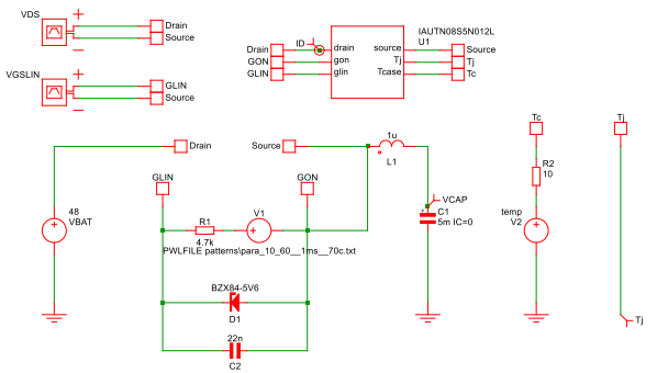
可以使用spice仿真來評估脈沖式電容充電時的自發熱。如下圖11和12給出了雙門極MOSFET的簡化仿真示例。如下的仿真例子里,5.6V的穩壓管和4.7kohm的串聯電阻被用來限制門極電壓和電流。
Spice模型參數設置(對接下來所有的仿真例子有效)
仿真條件:
Ta=85C,VBAT=48V
C1=5mF(負載電容)
脈沖寬度(固定):100us
周期:1ms
循環次數:70次
在保證每個充電脈沖的溫升ΔTj <60K并且結溫Tj保持在175oC以下時,典型的充電時間大約是60ms。
圖11 雙門極MOSFET充電電路仿真
@ 5mF, 48V(固定脈沖寬度)
圖12 雙門極MOSFET充電電路仿真波形
@ 5mF, 48V(固定脈沖寬度)
3.3
脈寬調節式電容充電
如上一節所討論的,在電容充電器件,漏源電壓、功率損耗隨電容電壓升高而減小。這種現象提供了充電過程中增加脈寬的機會,使我們能夠最大化地利用每個周期的溫升并且縮短總的充電時間。取決于充電時間、功率或者漏源電壓,增加脈寬的方式有許多種,比如線性式,拋物線式、其他函數形式。如下2個例子給出的占空比函數D(t)表明了用固定充電模式的調節方式。
示例條件:
n=25次(脈沖數量)
T=2ms(周期)
Dstart=10%(起始占空比)
Dend=80%(結束占空比)
示例1:基于占空比函數D(t)的脈寬線性增加
圖13 脈寬線性增加
示例2:基于占空比函數D(t)的脈寬拋物線式增加
圖14 脈寬拋物線式增加
3.4
降低開關速度減少板端網絡電感耦合
如前述,在斷開開關應用中,線束電感不僅對短路工況有嚴重的影響,而且也會影響電容充電的過程。在每個電容充電的電流脈沖期間,電流高上升和下降斜率dID/dt 會在線路電感上產生壓降。可接受的dID/dt和電壓耦合取決于系統的需要。欠壓會導致連接到受影響端IC器件異常關斷。同樣的,過壓也會使器件過電氣應力出現損壞。因此,我們建議通過使用合適的RC參數以降低門極電壓和漏極電流將dID/dt限制在合理的范圍。這種方式簡單高效。圖15-圖17 給出了仿真示例。
仿真條件:
Ta=85C,VBAT=48V
C1=5mF(負載電容)
脈沖寬度(固定):100us
周期:1ms
循環次數:70次
寄生電感L1:1uH
降低門極電壓斜率開關電容C2 : 22nF
圖15、圖16分別是不加開關電容(虛線)和帶開關電容的仿真波形。
圖15 考慮電感耦合效應的雙門極MOSFET仿真電路
@ 5Mf, 48V(拋物線式脈沖寬度調節)
圖16 考慮1uH電感的雙門極MOSFET仿真波形
@ 5mF, 48V(拋物線式脈沖寬度調節)
虛線代表不加開關電容C2
圖17 考慮1uH電感的雙門極MOSFET開關周期仿真波形 @ 5mF, 48V(拋物線式脈沖寬度調節)
虛線代表不加開關電容C2
3.5
利用LINFET實現短路檢測
系統啟動時,電容充電的電流脈沖也可以用來做短路檢測。如果電容電壓并沒有按照預期上升,通常意味著輸出側出現短路或者過載。為了執行該測試,必須在斷開開關板端進行輸出電壓,即電容電壓的檢測。如果檢測電壓沒有按照預期上升,充電就會被中止。這種方式的優勢是LINFET可以把脈沖電流限制在合理的低水平,從而方便控制短路時的自發熱。
3.6
短路鉗位(防止出現雪崩擊穿)
該產品的另一個好處是它在短路鉗位時的魯棒性。通過這種方式,防止雪崩擊穿,最大限度減小熱載流子注入引起性能衰退的影響,還能限制漏源電壓。在這個應用框架中,我們將展示2種電路結構:一種是穩壓管直接接到門極,另一種更復雜的方案是雙極性晶體管和穩壓管的組合結構。為了便于后續描述,我們假設ONFET處于關斷狀態。
1
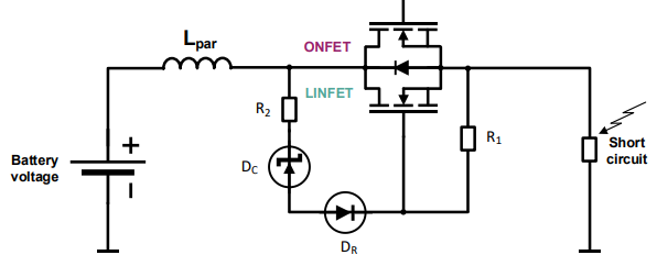
簡單結構:穩壓管直接接到門極
圖18展示了用LINFET實現短路鉗位的簡單方案。在短路關斷期間,寄生電感會引起漏源極過壓,導致系統損壞。為了防止出現這種現象,會設定一個特定的過壓門檻。當過超過過壓閥值,LINFET會以一定水平的門極電壓開通,從而流過電感電流。該電流以及漏源電壓/過壓閥值,也會隨著門極電壓VGS,LIN發生變化。
VDS,clamp = VR2 + VDC +VDR+VGS,LIN ≈ VDC+VGS,LIN
當選擇的穩壓管時,選擇一個可以把VDS,clamp維持在雙門極電壓的擊穿電壓水平以下穩壓值尤為重要。這樣,MOSFET的整體性得以維持且電路能夠正常工作。R2用來限制穩壓管電流,同時還要保證足夠小而不會影響到鉗位速度。R1用作下拉電阻,并且漏極電流下降的鉗位期間泄放門極電荷。DR的功能是防反保護。它的作用是在電池反接時,防止電流從門極流向電池。總之,這種方式相對簡單且只需要少量的器件。然而,由于門極電壓的影響,VDS的電壓限制精度會差一些。
圖18 穩壓管直接接到門極的簡單短路鉗位結構
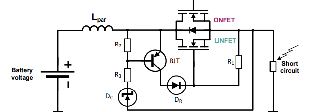
2
強化結構:雙極性晶體管與穩壓管組合
強化版的短路鉗位電路結構稍微復雜一點,需要更多的元件。然而,它可以帶來更好的VDS限制精度。這個結構的一個好處是穩壓管直接接到源極,而不是LINFET的門極。這可以在鉗位時,通過使用雙極型晶體管上拉門極電壓實現。鉗位的VDS電壓值可以按照如下計算:
VDS,clamp = VR2+VR3+VDC ≈ VDC
VDS,clamp也要保持在MOSFET的擊穿電壓以下。這樣MOSFET的整體性得以維持并且電路可以正常工作。電路里的二極管DR也是電池反接保護管。它的主要目的就是防止在電池反接時,電流從門極流進電池。VR2和VR3 可以不考慮,英文流進它們的電流幾乎可以忽略。R2用來上拉BJT的門極點位,從而保證電路穩定運行并且防止意外的開啟。另一方面,R3被用來限流并調整DC電壓。為了保證電路能夠快速響應,鉗位電路里的應該選用具有高帶寬和高增益的BJT。此外,電阻可以用來調節優化瞬態響應。總之,在參數調節是,需要平衡好穩定運行和響應速度。
圖19 帶BJT強化鉗位結構及穩壓管以MOSFET源極為參考點
3
取代TVS二極管用作過壓鉗位保護
通過TVS二極管吸收電感能量遇到的挑戰是它的擊穿電壓受工藝變化,溫度以及電流的影響。結果,電路的過壓保護的鉗位電壓范圍大。用雙門極MOSFET的LINFET來做電壓鉗位就可以顯著提高鉗位電壓的精度。在這種情況下,不需要ONFET,因此可以把門極短路到源極。以往,平面工藝的MOSFET經常被用作基于MOSFET的鉗位電路。然而,這個方案中的LINFET的優勢是非常低的門極充電電荷,從而可以顯著提高鉗位響應速度。
圖20 用雙門極MOSFET替代TVS保護二極管提高鉗位精度
IAUTN08S5N012L雙門極MOSFET現已投產。更多產品、仿真模型、開發板等信息請訪問:
https://www.infineon.com/cms/en/search.html#!view=downloads&term=IAUTN08S5N012L;
https://www.infineon.com/cms/en/product/evaluationboards/dg_48v_switch_kit/;
或請聯系銷售代表或者代理商渠道獲取相關支持。
歡迎關注微信公眾號
英飛凌汽車電子生態圈
*博客內容為網友個人發布,僅代表博主個人觀點,如有侵權請聯系工作人員刪除。









