滿足汽車電氣隔離要求的數字隔離器
1
英飛凌AEC-Q100認證
ISOFACE? 數字簡介隔離
電流隔離提供電平轉換功能,提高電氣噪聲抗擾度,并確保高壓(HV) 汽車應用的安全性。滿足不斷增長的電氣隔離要求汽車(EV)應用,英飛凌科技推出第一代ISOFACE?四通道數字隔離器符合 AEC-Q100 標準,在確保精確定時的同時提供高穩健性性能和低功耗。
1.1
隔離技術
首款數字隔離器系列采用英飛凌獲得專利的無磁芯變壓器(CT)技術,可隔離信號跨越不同的電壓域。它是一種磁耦合隔離技術,它使用集成由金屬螺旋組成的片上變壓器的半導體制造工藝由二氧化硅 (SiO2) 絕緣屏障隔開。如圖 1 所示。片上無磁芯變壓器用于在輸入和輸出芯片之間傳輸信號。此外,還有毛刺濾波器、集成了通信調制、看門狗和欠壓鎖定(UVLO), 以確保穩健且即使在存在高電壓和噪聲的關鍵工業環境中,也能實現故障安全數據傳輸。
圖1 英飛凌CT的橫截面,
用于ISOFACE? 數字隔離器產品
1.2
產品特色
英飛凌的 ISOFACE? 數字隔離器 4DIRx4xxHA 符合 AEC-Q100 標準,旨在滿足具有挑戰性的汽車應用中的要求,并具有以下功能:
高共模瞬態抗擾度(CMTI),超過 100 kV/μs
提供高或低故障安全默認輸出選項
2.7 至 6.5V 的寬工作電源電壓(絕對最大值為 7.5V )
精確的定時性能,具有 26 ns 的典型傳播延遲和 -5/+6 ns 擴展
低功耗,3.3 V 和 1 Mbps 時最大電流為 6.4 mA
比較漏電起痕指數(CTI)大于 600 V 和材料組 I
1.3
產品概述
具有不同通道配置、故障安全默認輸出狀態和輸出使能的產品型號極性可用,如表 1 所示。
表1 英飛凌ISOFACE?四通道數字隔離器系列的產品型號
合適的目標應用是:
汽車應用中的隔離式串行外設接口(SPI)
混合動力、電動和動力總成系統(EV/HEV)
車載充電器(OBC)
DC-DC轉換器
牽引逆變器
變頻器和電機控制
電池管理系統(BMS)
2
ISOFACE?數字隔離器選型指南
從ISOFACE?四通道數字隔離器系列中找到合適的器件并不困難,因為他們已經做到了某些共同功能,但在不同的通道配置和默認輸出狀態下要滿足各種汽車應用的要求。但是,有一些重要的注意事項在選擇合適的數字隔離器時,取決于應用要求。
數據速率
ISOFACE?四通道數字隔離器系列提供最大40 Mbps的單數據速率,即適用于開關電源(SMPS)應用中的柵極驅動信號隔離和隔離汽車應用中的低速/中速通信接口。表2 總結了適用于給定數據速率的應用程序。
表2 適用于最大 40 Mbps 數據速率的
ISOFACE? 數字隔離器
隔離規范要求
隔離耐壓,以及爬電距離、電氣間隙、CTI 和污染程度,是主要用于為應用選擇合適的數字隔離器的參數。例如,英飛凌的 ISOFACE? 4DIRx4xxH 數字隔離器具有至少 8 mm 的爬電距離和電氣間隙。超過 600 V 的 CTI 可承受 5700 VRMS 隔離電壓(VISO),符合 UL 1577 標準。他們是適用于需要加強隔離的汽車應用。表 3 給出了隔離的概述ISOFACE?四通道數字隔離器的規格。
表3 ISOFACE?四通道數字隔離器的隔離規格
通道配置
確定通道配置意味著選擇通道數量及其方向。例如,一個4+0(4個正向通道)四通道數字隔離器適用于隔離式柵極驅動信號傳輸(例如,低側和高側開關)在電源轉換器拓撲結構中,如半橋或全橋。A 3+1(三正向和一個反向)四通道數字隔離器通常需要用于SPI通信。另一方面手,2+2(兩個前進和兩個后退)可用于表4總結了ISOFACE?四通道數字通道的不同可能通道配置隔離器及其相應的應用。
表4 ISOFACE?四通道數字隔離器的
通道配置及應用
故障安全默認輸出狀態
故障安全默認輸出狀態指示數字隔離器的輸入通道未通電或輸入引腳斷開。這是選擇合適的數字隔離器的重要標準取決于應用。通常,當數字隔離器用于隔離柵極驅動信號,例如在SMPS應用中。數字隔離器的輸出保持不變每當輸入端發生任何錯誤時,安全關閉。另一方面,用于隔離通信接口,最好具有默認的高輸出,因為大多數通信總線被定義為高電平總線處于空閑狀態時的邏輯電平。表 5 顯示了不同的首選默認輸出狀態應用。
表5 ISOFACE?數字隔離器針對不同應用的
首選默認輸出狀態
共模瞬態抗擾度
CMTI被定義為數字隔離器承受電位差快速變化的能力。較高的CMTI值(通常以kV/μs為單位)表明采用穩健的隔離技術和無故障即使在高開關頻率下快速瞬變的臨界條件下也能傳輸數據。ISOFACE?汽車級四通道數字隔離器提供100 kV/μs的基準最高CMTI目前市場上的最小值,是使用 SiC/GaN 的高功率密度設計的最佳選擇可能具有高 dv/dt(超過 100 kV/μs)和具有高共模噪聲的電機控制應用。
圖2概述了如何從ISOFACE?汽車數字隔離器中選擇合適的器件根據關鍵參數和應用要求。
圖2 ISOFACE?汽車級四通道數字隔離器選型指南
3
PCB設計指南
3.1
PCB材料
由于英飛凌的四通道數字隔離器的最大數據速率為 40 Mbps,因此常用的 FR-4材料適用于PCB。其特點是吸濕性小,絕緣可靠相當大的機械強度使其優于替代品。
3.2
板層堆棧
為了在使用高達 40 Mbps 的高數據速率的數字隔離器的系統上實現低 EMI 性能,它是強烈建議采用四層PCB設計設計系統應用板,描述為遵循:
第 1 層:高速層
該層用于高速信號走線,例如信號輸入和信號輸出。
第 2 層:地層
中間放置一個接地層以提供屏蔽效果。
第 3 層:電源層
該層用于數字隔離器的所有電源走線。
第 4 層:低速或接地層
如果沒有可用的低速信號走線,則可以將該層設計為接地層以提供更好的效果屏蔽。
圖層堆疊如圖 3 所示:
圖3 使用數字隔離器對系統設計進行層疊
3.3
布局注意事項
為了在高數據速率的高壓應用中設計ISOFACE?數字隔離器,有一些重要的布局確保安全、無故障的數據傳輸的注意事項。如圖 4 所示,以 ISOFACE? 為例4DIR1400HA,數字隔離器需要連接到高走線、電源和靜音接地。
圖4 采用ISOFACE?數字隔離器的設計布局注意事項
有一些規則需要遵守,總結如下:
將實心電源島直接放置在電源 VDD 引腳上,以減少走線,作為具有高峰值的電流流入 VDD 引腳,尤其是在高數據速率下。
將高頻旁路電容放置在盡可能靠近 VDD 和 GND 引腳的位置。它高度建議在高數據速率下在兩側使用兩個 100 nF 和 1 μF 旁路電容,以實現平滑輸出信號。
將實心接地島直接放置在接地引腳上,以幫助通過 PCB 散熱。
在頂層路由高速信號,避免使用通孔來減少寄生效應,因為寄生效應可能耦合噪聲并影響數據傳輸。
將低速信號路由到底層,因為它們可以容忍更多的寄生效應。
4
ISOFACE?汽車數字的典型應用隔離
ISOFACE?數字隔離器為高壓汽車應用提供功能和安全隔離。與非隔離式柵極驅動器一起,它們是SMPS的首選,具有高度的靈活性和集成度通信,尤其是與 GaN-IPS 的通信。與收發器一起或獨立使用,它們適用于隔離通信接口。
4.1
使用汽車四通道數字隔離器的應用
ISOFACE?四通道汽車數字隔離器具有寬電源范圍、高CMTI和CTI等特點超過 600 VRMS,可在 SMPS 應用和汽車應用中的隔離式通信接口。
使用 4DIR1400HA 的 EV 中的 OBC
OBC是電動汽車最重要的部分。它是一種 AC-DC 轉換器,可提供穩定的 HV DC 輸出,以為板載電池充電。由于高效率是一個關鍵參數,因此數字控制器被廣泛使用,因為它們提供更靈活的控制機制和通信能力。確保輸入到輸出的安全性隔離,通常使用具有增強型隔離的數字隔離器來傳輸PWM柵極控制通過隔離柵進行信號和附加通信。
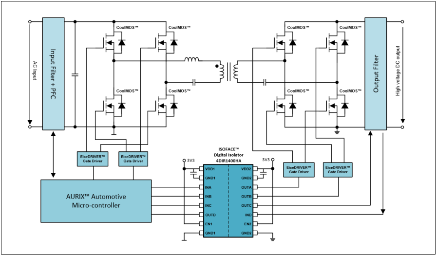
圖5 采用4DIR1400HA的雙向單相雙有源橋(DAB)轉換器
例如,圖5顯示了英飛凌的OBC解決方案,該解決方案采用AURIX?微控制器初級側用于控制功率因數校正 (PFC) 級和 DAB HV DC-DC 轉換器。全橋整流柵極驅動信號(高側和低側)通過兩個傳輸到次級側汽車數字隔離器4DIR1400HA的正向通道。另外兩個通道用于輸出控制和反饋用于保護。
隔離式CAN通信
控制器局域網(CAN)通信已廣泛應用于汽車應用。它有優點是物理層只需要一對電纜(兩條通信線路)即可進行數據傳輸。在隔離式CAN接口中確保安全或防止噪聲干擾時具有待機模式控制等附加功能,ISOFACE?四通道數字隔離器4DIR2401HA 是提供電流隔離的首選。這種可靠的隔離器提供高CMTI以及極低的脈寬失真 (PWD),這是實現可靠通信的關鍵特性。此外,隔離器的默認高輸出狀態可確保通信線路(通常在邏輯中在空閑狀態下為高電平)即使在發生故障時也將保持暢通狀態,從而防止潛在的電源輸入側的電源損耗。兩個通道(一個正向和一個反向)用于CAN通信;另外兩個通道可用于GPIO目的,例如待機或模式控制。與英飛凌的汽車CAN收發器TLE9251一起,隔離式CAN接口的一個例子是如圖 6 所示。ISOFACE? 4DIR2401HA 放置在控制器和收發器之間,以提供電流隔離。
圖6 使用ISOFACE? 4DIR2401HA的隔離式CAN通信
使用 4DIR1421HA 的隔離式 SPI 通信
SPI 是微控制器和外圍 IC(如傳感器或汽車應用中的存儲器件。當系統之間發生通信時不同的接地,數字隔離器是隔離的首選。圖 7 顯示了典型的隔離式 SPI,使用ISOFACE? 3+1 數字隔離器 4DIR1421HA。通過主側的負使能引腳 /EN1,它可以直接連接到主設備的 /CS 引腳。這減少了對逆變器的需求。
圖7 使用4DIR1421HA的隔離式SPI通信
汽車數字隔離器,結合英飛凌全面的AURIX?微控制器產品組合,汽車EiceDRIVER?門驅動器 IC 和電源開關,如 OptiMOS?、CoolMOS?、CoolSiC? 和 CoolGaN?,它們創造了一個完整的滿足現代汽車電力電子領域日益增長的隔離要求的系統解決方案應用。
歡迎關注微信公眾號
英飛凌汽車電子生態圈
*博客內容為網友個人發布,僅代表博主個人觀點,如有侵權請聯系工作人員刪除。






