BMS防護電路分享
BMS 中的防護電路
BMS 是 BATTERY MANAGEMENT SYSTEM 的第一個字母簡稱組合,稱之謂電池管理系統。
為什么鋰電池需要 BMS 管理系統? 鋰電池存在安全性差,時有發生爆炸等缺陷(詳見附錄說明)

電源 信號

電池
一種主從結構的 BMS 接線示意(上圖)
![]() | ![]() | ![]() |
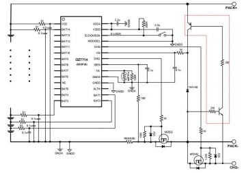
一.充放電回路中 MOS 管的防護電路
BMS 充放電回路中 MOS 管, 開關瞬間電流的突變而產生漏極尖峰電壓,進而損壞 MOS 管,功率管開關速度越快,產生的過電壓也就越高。為了防止器件損壞,會在 GS 間增加大功率的 TVS 管

MDSG GS 之間 SMCJ15CA

MDSG GS 之間 SMCJ36CA
TVS 推薦使用 SMCJ 系列產品,選型根據電池的最高電壓和 MOS 的耐壓來選擇,
電池電壓 | GS 極間保護管 | 封裝形式 | 保護管功率 |
11V 電池(3 串) | SMCJ15CA | SMC/Do-214AA | 1500W |
14.4V 電池(4 串) | SMCJ18CA | SMC/Do-214AA | 1500W |
18V(5 串) | SMCJ22CA | SMC/Do-214AA | 1500W |
21V(6 串) | SMCJ24CA | SMC/Do-214AA | 1500W |
25V(7 串) | SMCJ33CA | SMC/Do-214AA | 1500W |
36V(10 串) | SMCJ45CA | SMC/Do-214AA | 1500W |
TVS 推薦使用5.0SMDJ 系列產品,選型根據電池的最高電壓和 MOS 的耐壓來選擇,
電池電壓 | GS 極間保護管 | 封裝形式 | 保護管功率 |
48V 電池(14 串) | 5.0SMDJ60CA | SMC/Do-214AB | 5000W(工業級或汽車級) |
58V 電池(16 串) | 5.0SMDJ75CA | SMC/Do-214AB | 5000W(工業級或汽車級) |
64V(18 串) | 5.0SMDJ85CA | SMC/Do-214AB | 5000W(工業級或汽車級) |
72V(20 串) | 5.0SMDJ90CA | SMC/Do-214AB | 5000W(工業級或汽車級) |
二.CAN BUS 的 ESD 防護

D8 常用物料:ESD24VAPB
三.RS485 防護器件選擇

常用的防護器件
器件選擇 | 應用范圍 | 封裝描述 |
ESD712 | 小型電池,固定在金屬盒內,信線號對外使用屏蔽線的場景,經常拔插次數少 | SOT-23 ,7V or 12V |
SMF6.5CA | 類似指紋鎖,智能家居類產品 | SOD-323 |
SMAJ6.5CA | 電動自行車,助力車的控制,比照:雅迪,新日,小牛等等,安裝時經常會有拔插調試等操作。 | SMA/Do-214AC |
SMBJ6.5CA | 電動儲能電源類,太陽能儲能類產品 | SMB/Do-214AA |
延伸知識:

為什么鋰電池需要 BMS 管理系統? 鋰電池存在安全性差,時有發生爆炸等缺陷。尤其是鈷酸鋰為正極材料的鋰電池不能大電流放電,安全性較差。此外,幾乎所有種類的鋰電池過度充電或過度放電都會引起電芯不可逆轉的損傷。鋰電池對溫度也極為敏感:
如果在溫度過高的狀況下使用,可能引起電解液分解、燃燒甚至爆炸;溫度過低將導致鋰電池的各項性能明顯惡化,影響設備的正常使用。
由于鋰電池制作工藝的限制,每個電池單元的內阻、容量等均會存在差異。當多個電池單元串聯使用時,會引起各個電芯的充放電速率不一致,這導致了電池容量的利用率低下。鑒于此,鋰電池在實際使用過程中通常需要專門的保護系統來監控電池的健康狀態,從而管理鋰電池的使用過程。
鋰電池管理系統能有效的對鋰電池組進行有效的監控、保護、能量均衡和故障警報,進而提高整個動力電池組的工作效率和使用壽命。鋰電池由于其工作電壓高、體積小、質量輕、能量密度大、無記憶效應、無污染、 自放電小、循環壽命長等眾多優點而被廣泛使用在各種精密設備上。
BMS 動力鋰電池管理系統的原理:
鋰電池管理系統(BMS),通過檢測動力電池組中各單體電池的狀態來確定整個電池系統的狀態,并根據它們的狀態對動力電池系統進行對應的控制調整和策略實施,實現對動力鋰電池系統及各單體的充放電管理以保證動力電池系統安全穩定地運行。
典型鋰電池管理系統拓撲圖結構主要分為主控模塊和從控模塊兩大塊。具體來說,由中央處理單元(主控模塊)、數據采集模塊、數據檢測模塊、顯示單元模塊、控制部件(熔斷裝置、繼電器)等構成。
一般通過采用內部 CAN 總線技術實現模塊之間的數據信息通訊。
基于各個模塊的功能,BMS 能實時檢測動力鋰電池的電壓、電流、溫度等參數,實現對動力電池進行熱管理、均衡管理、高壓及絕緣檢測等,并且能夠計算動力電池剩余容量、充放電功率以及 SOC&SOH 狀態。
*博客內容為網友個人發布,僅代表博主個人觀點,如有侵權請聯系工作人員刪除。




