滿足主驅系統功能安全需求的驅動IC系列1EDI305xAS
自2009年第一代汽車級高壓EiceDRIVER?發布以來,用于主驅的驅動IC產品經過優化改進已經發展到第三代集成SPI功能的305x系列,可以靈活配置參數,優化驅動性能,能兼容用于驅動600V/750V/1200V IGBT和SiC MOSFET功率器件。無核變壓器CT技術仍是其實現原副安全隔離功能、傳輸信號和數據的主要手段,滿足IEC60747和UL1577中的8kV基本絕緣要求和6kV增強絕緣,能實現dv/dt>150V/ns共模電壓暫態CMTI信號突變能力,抗干擾能力強,同時,按照ISO26262要求能滿足安規ASCII B或D要求,可以實現主驅系統功能安全需求。
1
產品簡介
目前1EDI305x系列有兩個型號1EDI3050AS,如圖1所示和1EDI3051,如圖2所示,主要差異是3051可以實現對兩個器件并聯的驅動、保護和監測。該產品可以使用-40℃到150℃允許溫度,原邊是5V邏輯信號控制。封裝形式仍然是標準的PG-DSO-36,內部集成了3個CT線圈,第一個用于傳輸輸入從原邊到副邊的驅動PWM信號,第二個用于SPI通訊接口進行寄存器的寫配置,第三個用于通過SPI讀取副邊的模擬量數據和寄存器值。
圖1 1EDI3050AS
圖2 1EDI3051AS
主要特點
20A峰值軌到軌輸出電流能力
分開門級開通Ton和關斷Toff
內部和外部米勒門級鉗位
集成+/-2%控制精度的Flyback電源控制芯片
雙通道12bit ADC模擬采樣
可以配置軟關斷功能
原副邊的主動短路ASC功能
集成SPI功能接口
過流保護OCP和短路Desat保護
驅動電壓過壓欠壓保護、門級狀態檢測、門級輸出保護
2
應用優勢
1EDI3050AS應用上有很多優勢和特點,詳細可以參考AN和規格書,主要強調兩個幫助降低系統復雜度的差異點,簡化電路設計的功能。第一個是集成單端反激電源的控制器,用來產生功率器件所需要的驅動電源Vcc2/Vee2,用Vcc2電壓波動形成閉環反饋控制來達到2%的電壓精度。第二個是主動短路ASC功能,滿足故障后可以主動導通功率器件。
1. 集成單端反激電源控制器
圖3是電源設計的示意圖,紅色部分是外部反激電路需要的基本構成元件。高精度的驅動電壓需要有閉環控制才能實現,利用Vcc2電壓波動閉環通過無核變壓器反饋到原邊產生PWM來調節,相比傳統通過外部隔離光耦和額外回路補償方式,可以降低系統復雜度和成本。整個電源工作最優按照斷續導通模式,工作頻率可以實現100kHz到500kHz范圍改變來支持變壓器設計,輸出正向電壓范圍可以通過SPI進行14V到21.5V按照15個擋位進行靈活配置。
圖3 基本應用框圖
反饋的電壓精度可以實現2%以內控制,尤其對于驅動SiC器件而言,由于Rdson受驅動電壓影響比較大,會改變導通損耗大小,進而影響器件發熱。舉一個例子,相比5%的精度而言,按照Vgs=15V對應的Rdson=5.8mohm,最嚴酷情況看Vgs=13.9V,此時對應的Rdson=6.5mohm,但2%精度Vgs=14.7V對應的為Rdson=5.9mohm,因此,粗略仿真評估后由于電源精度引起的導通損耗差異達到9.4%左右,如圖4所示。
圖4 驅動電壓Vgs引起的導通損耗
在實際應用中,可以結合沒有集成驅動控制器的1EDI3040系列產品來降低電源設計成本,如上橋或下橋驅動可以采用1個1EDI3050來共用電源產生,2個1EDI3040來輔助提供驅動,進而節省兩個變壓器和PCB板布局空間。
2. 主動短路ASC功能
電驅系統在電動車故障時候需要將高速電機的反電動勢通過定子產生的能量進行泄放,確保電路中直流支撐電容確保安全保護,避免整車出現無目的扭矩和車速輸出,以及過高的反電動勢或高電池包電壓輸出造成人員傷亡,同時避免對掛在母線上各器件像電容、功率器件的損壞。
在實際應用中,可以結合沒有集成驅動控制器的1EDI3040系列產品來降低電源設計成本,如上橋或下橋驅動可以采用1個1EDI3050來共用電源產生,2個1EDI3040來輔助提供驅動,進而節省兩個變壓器和PCB板布局空間。
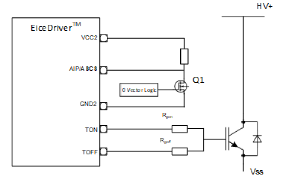
該驅動IC通過原邊SI1 和SI2腳以及副邊ASCS腳都可以實現ASC功能,使得逆變器中的上三個橋臂或下三個橋臂的功率器件同時導通形成閉環回路,這是目前主流的主動短路模式,而且在應用中有最高的優先級來導通器件,如圖5為典型的應用電路。如果在ASCS期間發生其他驅動故障狀態像UVLO2,OVLO2 或DESAT,OCP時,詳細請參考規格書中的故障狀態表61會影響進入ASC狀態,輸出Ton會被拉低,關掉功率器件。此時,需要上升沿去清除之前存在的故障狀態,接著才能再次用上升沿來觸發進入ASC狀態。
圖 5 推薦ASCS應用電路
3
評估板支持
英飛凌還提供完整的305x驅動IC評估板支持,圖6是評估板,包含半橋結構,12V電源供電,詳細請參考官網上的用戶指南手冊,可以幫助工程師更快地設計好產品。
圖6 1EDI305x系列評估板
參考文獻
[1] 1EDI3050AS Datasheet Rev1.0
[2] Application notes 1EDI305xAS, V1.0
[3] EiceDRIVER? 1EDI305xAS gate driver evaluation board, Rev1.0

歡迎關注微信公眾號
英飛凌汽車電子生態圈
*博客內容為網友個人發布,僅代表博主個人觀點,如有侵權請聯系工作人員刪除。






