模擬芯視界 | 級聯理想二極管:解決 48V EV 的電源難題
在上期中,我們探討了一種用于高速射頻 ADC 前端進行窄帶信號匹配的全新方法與步驟。
本期,為大家帶來的是《級聯理想二極管:解決 48V EV 的電源難題》,介紹了一種用于 48V 電動汽車冗余電源的級聯理想二極管與瞬態鉗位網絡的全新方案,以解決在高壓故障和嚴苛瞬態環境下,實現可靠 ORing 功能需要依賴昂貴且難采購的高壓器件的挑戰。
引言
除了傳統的 12V 網絡外,48V 電池子系統的應用日益廣泛,這導致 HEV/EV 電源系統的設計發生顯著變化。48V 系統可以提供更大的功率,無需大量的布線,可降低線束的功率損耗,從而延長續航里程。隨著這一變化,車輛配電架構正在從傳統的集中架構過渡到區域架構。在區域架構中,配電、通信和負載驅動根據在車輛中所處的位置而不是按功能分組,如圖 1 所示。區域架構可降低系統復雜性,并為原始設備制造商 (OEM) 提供更多模塊化特性。

圖 1 現代車輛中的區域架構

圖 2 區域控制模塊中的典型配電
圖 2 顯示了一種典型的配電方式,即使用多個電源為區域控制模塊實現冗余電源。理想二極管(詳見白皮書《理想二極管基礎》)非常適用于需要反向電流阻斷和/或反向極性的應用。由于理想二極管具備反向電流保護功能,因此在需要組合多電源以提升系統冗余度 [2] 的應用中也很有用。但是,市場上現有理想二極管控制器的絕對最大電壓額定值僅為 72V,并且在支持某些 48V 系統設計方面存在限制。
本文討論了為 48V 系統設計 ORing 級所面臨的挑戰,以及級聯理想二極管配置如何實現可靠的 ORing 解決方案來安全地處理輸入電源中斷和外部瞬態事件。
挑戰 1:反向電源故障期間的高壓應力
如圖 2 所示,初級配電需要不間斷的電力供應。高壓電池 (VPRIM) 由 DC/DC 轉換器針對 48V 電壓軌進行降壓,然后備用 48V 輔助電源 (VAUX) 在“或”運算時提供冗余電源。如果VIN1 發生反極性故障,DC/DC 轉換器輸出 VIN2 將為整個負載供電,如簡化示意圖 3 所示。但是,這會導致輔助電源路徑上的 ORing 產生高壓應力。48V 電源最高可達 54V 電壓,在控制器 LM74700D-Q1 的陰極至陽極引腳之間產生 108V 的大電壓差,這超過了 75V 的絕對最大額定值。該解決方案還需要額定電壓至少為120V 的 MOSFET,這些 MOSFET 比 60V FET 的價格高,并且很難從多個供應商處采購。

圖 3 輸入反極性條件下的電壓應力
挑戰 2:符合 LV148 負載突降和開關瞬態要求
由于關斷負載和加速器尖端短路,電氣系統可能會發生瞬態過壓。對于 48V 系統,現行標準(ISO 21780 和 Liefervorschriften [LV] 148)規定了 E48-02 瞬態過壓曲線,如圖 4 所示。此曲線顯示,電壓最高可達 70V 并保持 40ms,某些 OEM 甚至達到 100ms。受測器件 (DUT) 必須能夠承受這些功能狀態為 A 的事件,且 DUT 必須執行所有功能。請注意,對于如此高的功率和更寬的瞬態,使用 TVS 或齊納二極管進行鉗位的做法不切實際。簡單地說,直接連接到 48V 電壓軌的集成電路在所有條件下都必須能夠承受 70V 的電壓。但是,如果考慮到開關瞬態或元件裕量,器件應支持遠高于 70V 的電壓。現有的理想二極管控制器在陽極到接地之間具有 72V 的絕對最大額定值,因此為系統設計人員留的裕度較小。

圖 4 LV 148 的 E48-02 瞬態過壓曲線
基于單一控制器的解決方案
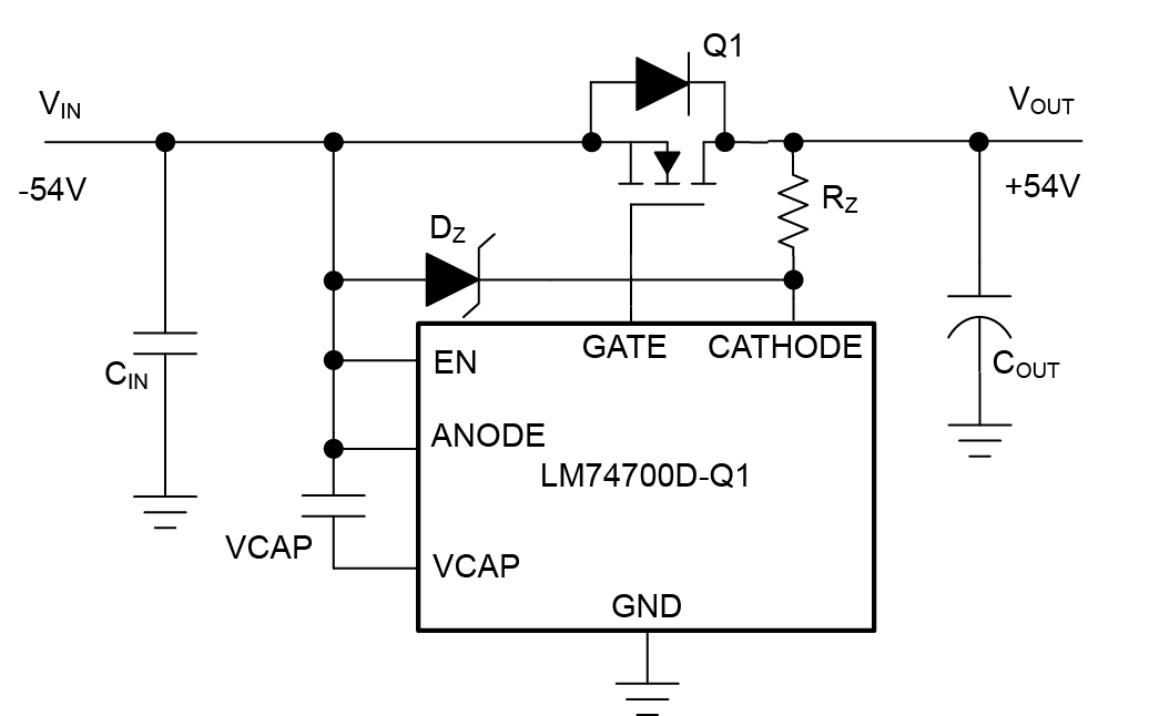
圖 5 顯示了一個使用單個 LM74700D-Q1 的解決方案,但使用齊納鉗位電路可降低控制器陰極到陽極引腳之間 108V 的大電壓差。齊納二極管 DZ 可以將陰極到陽極之間的電壓限制在其絕對最大額定值 (75V) 以下,而電阻器 RZ 可以適當地偏置 DZ。但是,該解決方案仍需要額定電壓至少為 120V 的 MOSFET,這比 60V FET 的價格高,并且很難從多個供應商處采購。此外,在正常運行時,電阻器 RZ 會導致陰極路徑額外下降,從而影響反向電流保護閾值。

圖 5 采用單個高電壓 MOSFET 的解決方案
建議的級聯理想二極管配置
建議的解決方案使用兩個理想二極管控制器,并分別以串聯配置連接 MOSFET Q1 和 Q2,如圖 6 所示。每個控制器的鉗位電路不僅可確保陰極至陽極低于 75V,還起到了均衡網絡的作用,從而確保在發生故障事件期間,Q1 和 Q2 之間共享相等的電壓。我們來考慮兩種常見故障場景下的電路工作原理
情況 1:啟動期間,當輸出 (VOUT) 的供電電壓為 54V 且輸入 VIN 為 0V 時,中點電壓 VMID 保持在 0V。由于出現 VOUT > VMID 且 Q2 阻斷 54V 的反向電流阻斷場景,第二個 LM74700D-Q1 控制器會使 GATE2 保持關斷狀態。在這種情況下,用戶可在 VIN 處施加 54V 的反向電壓,由于出現陽極 < 0V 且 Q1 阻斷 54V 的反極性場景,第一個 LM74700D-Q1 控制器會使 GATE1 保持關斷狀態。
情況 2:在此場景中,VIN 以故障狀態(例如 -54V)啟動,然后系統在 VOUT = 54V 的情況下上電。由于第一個 LM74700D-Q1 控制器會使 GATE1 保持關斷狀態以阻止 VMID 處的反向電壓,因此中點電壓 VMID 保持在 0V。同樣,第二個 LM74700D-Q1 控制器會因反向電流阻斷情況而使 GATE2 保持關斷狀態。MOSFET Q1 和 Q2 都會產生 54V 的電壓應力。在故障情況下,MOSFET 兩端的電壓都低于 60V,因此該解決方案讓客戶可以靈活地選擇額定電壓為 60V 且易于從多個供應商處采購的傳統 FET。
如圖 6 所示,該解決方案還在接地路徑中包含一個瞬態鉗位網絡(DC、Q3、RB 和 DB),以處理超出 LM74700D-Q1 絕對最大額定值的開關瞬態電壓。在正常運行時,器件接地端和系統接地端之間的電勢差只是 Q3 的 VBE,但只要 VIN 超過二極管 DC 的擊穿電壓 (VBR-DC),晶體管 Q3 便會在其兩端降低電壓并將器件接地電勢升高。這有助于將 LM74700D-Q1 的陽極至接地電壓限制為接近直流擊穿電壓,從而有助于實現可擴展的瞬態處理解決方案。二極管 DB 的作用是在輸入電源反向條件下阻斷反向電流路徑。

圖 6 級聯理想二極管配置
元件選擇和測試結果
務必要考慮如何選擇系統中的關鍵元件來達到這些效果。
對于理想二極管 MOSFET Q1 和 Q2,具有 +/-20V VGS(MAX) 的 60V VDS(MAX) 可在所有故障條件下提供足夠的裕度。標稱電流下的 RDS_ON:(20mV/標稱電流)≤ RDSON ≤(50mV/標稱電流)對于保持較低的反向電流十分重要。例如,在 5A 設計中,RDS_ON 的范圍在 4mΩ 到 12.5mΩ 之間。
MOSFET 柵極閾值電壓 Vth 的最大值為 2V。
PNP 晶體管 Q3 會在齊納二極管 DC 激活后出現最大壓降,并且其額定電壓應大于 (VIN-MAX – VBR-DC)。它還必須支持 LM74700D-Q1 的靜態電流(小于 1mA)。可以使用 BC857-Q 等晶體管。
對于齊納二極管 DZ1 和 DZ2:應選擇 BZX84J-B62 等 62V 齊納二極管,以便將陰極限制為低于 75V 的陽極。對于齊納二極管 DC,直流電路的擊穿電壓 (VBR-DC) 決定了 VIN 上出現開關瞬態時,陽極至接地引腳之間的鉗位電壓。利用 BZX84J-B62 等 62V 齊納二極管可以限制電壓并為 LM74700D-Q1 提供足夠的裕度。阻斷二極管 DB 的阻斷電壓應接近最大輸入電源反向電壓,因此應選擇額定電壓至少為 60V 的二極管,例如 NSR0170P2T5G。
電阻器 RZ1 和 RZ2 是適用于 DZ1 和 DZ2 的偏置電阻器。1kΩ 到 2kΩ 范圍內的任何值都應該足夠了。電阻器 RB 是直流電的偏置電阻器,10kΩ 到 47kΩ 范圍內的任何值都足以滿足要求。
圖 7 和圖 8 展示了在系統啟動前后施加輸入反極性時,MOSFET 上的漏源電壓分布情況。如圖所示,MOSFET 共享相同的電壓,每個 MOSFET 的最大電壓小于 60V。圖 9 顯示了接地路徑瞬態鉗位網絡的性能,其中陽極至 IC 接地鉗位至 62V,以應對 VIN 上發生的 70V 負載突降事件。

圖 7 MOSFET 在輸入反極性條件下的電壓共享情況

圖 8 MOSFET 在輸出端熱插拔期間的電壓共享情況
(VIN = -54V)

圖 9 建議解決方案對 70V 負載突降事件的響應
結語
雖然 48V 系統具有許多優點,但也為配電級中的冗余電源 ORing 帶來了一系列新的挑戰。建議的級聯理想二極管配置帶接地路徑瞬態鉗位網絡,使采用 60V 額定電壓且易于從多個供應商處采購的傳統 FET 的系統設計成為可能。建議的方法還為開關瞬態提供了足夠的電壓裕度,從而在 48V 系統中實現可靠的 ORing 解決方案。
參考資料














評論